HOME   LIST
‹–   –›

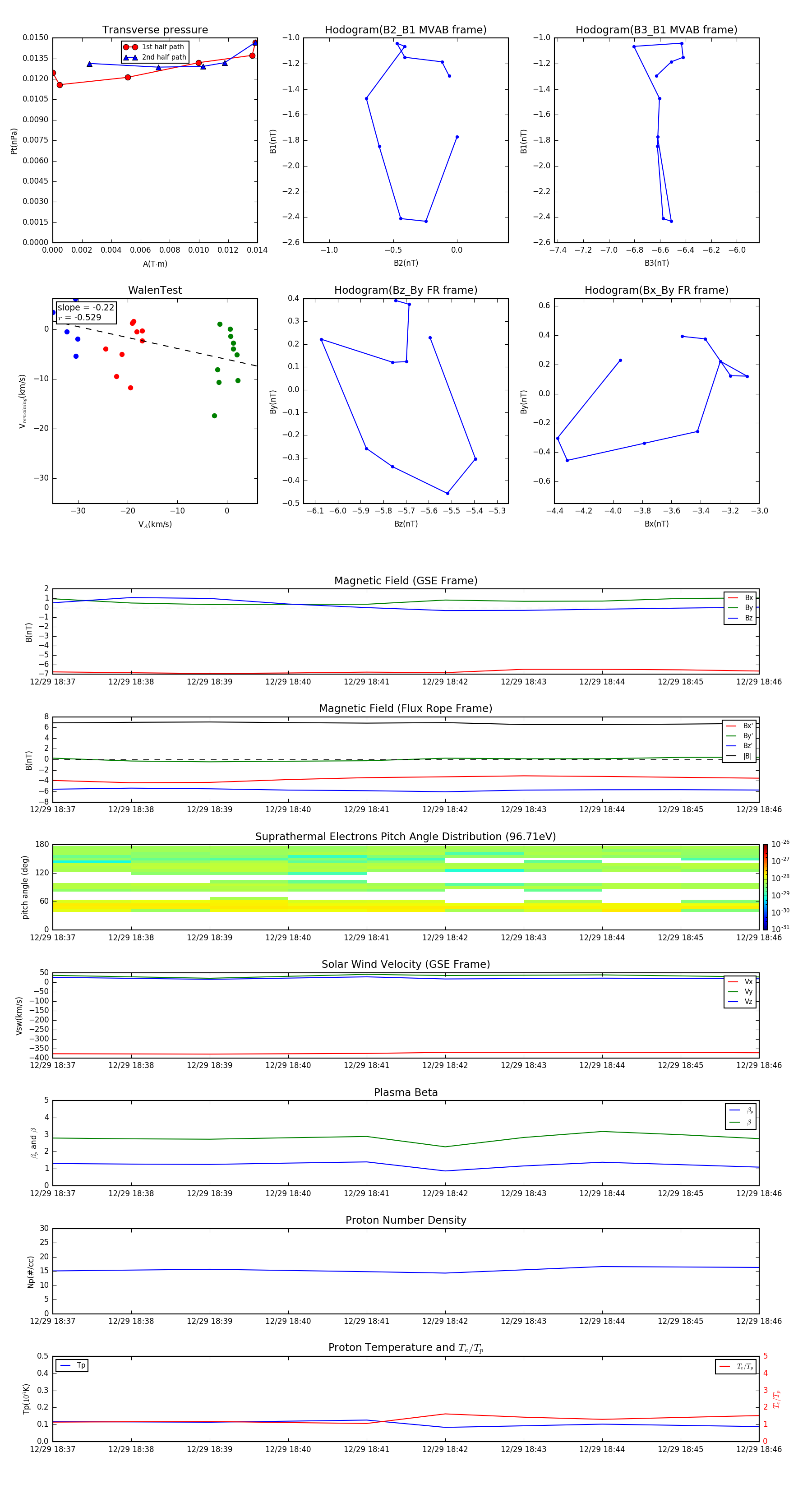
Flux Rope in 2011

Flux Rope Event 2011-12-29 18:37 ~ 2011-12-29 18:46 (10 minutes)


plot