HOME   LIST
‹–   –›

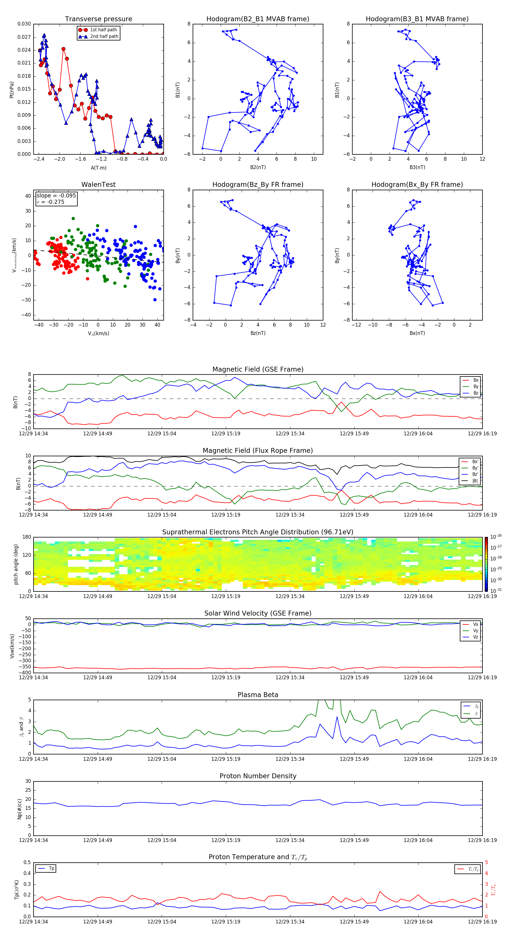
Flux Rope in 2011

Flux Rope Event 2011-12-29 14:34 ~ 2011-12-29 16:19 (106 minutes)


plot