HOME   LIST
‹–   –›

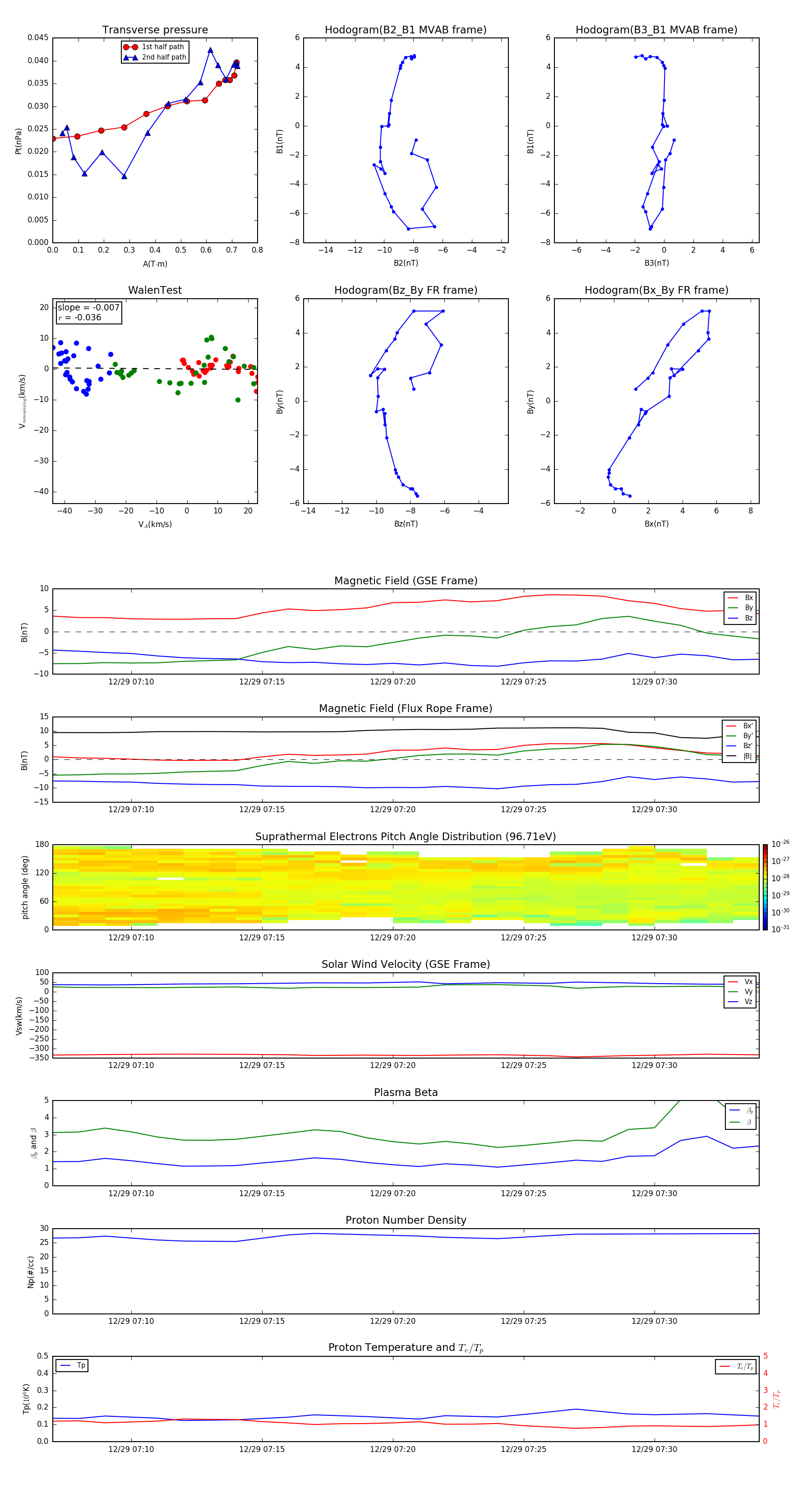
Flux Rope in 2011

Flux Rope Event 2011-12-29 07:07 ~ 2011-12-29 07:34 (28 minutes)


plot