HOME   LIST
‹–   –›

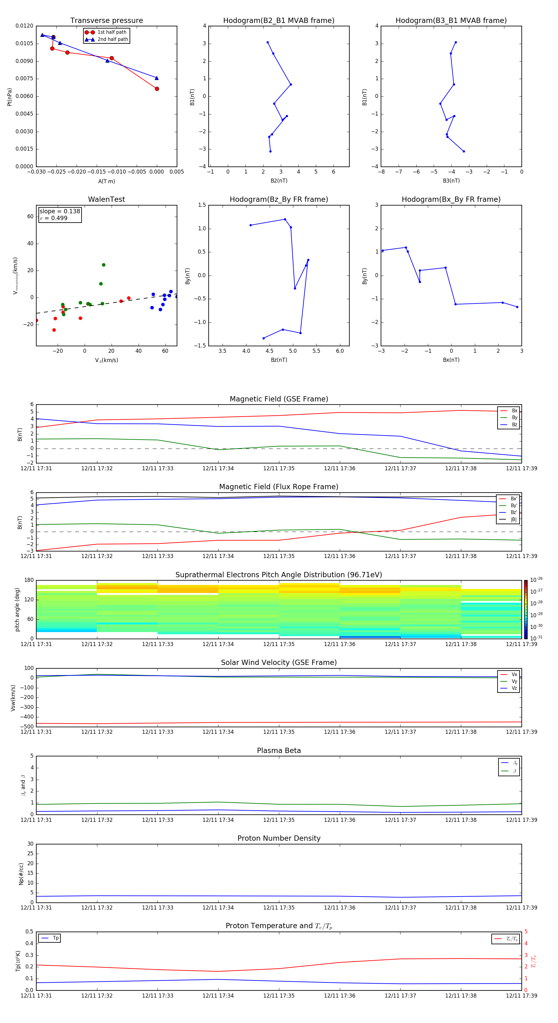
Flux Rope in 2011

Flux Rope Event 2011-12-11 17:31 ~ 2011-12-11 17:39 (9 minutes)


plot