HOME   LIST
‹–   –›

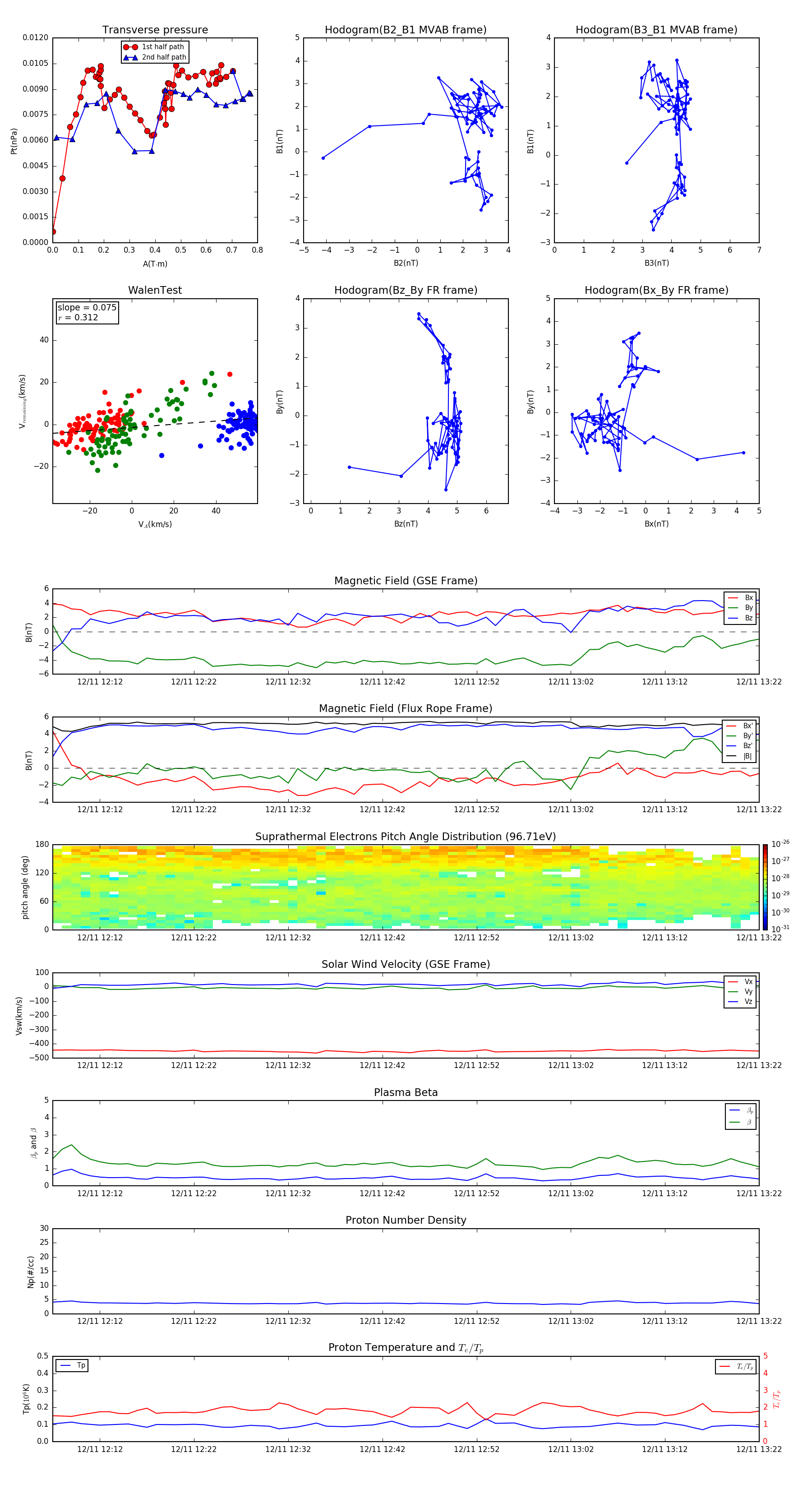
Flux Rope in 2011

Flux Rope Event 2011-12-11 12:07 ~ 2011-12-11 13:22 (76 minutes)


plot