HOME   LIST
‹–   –›

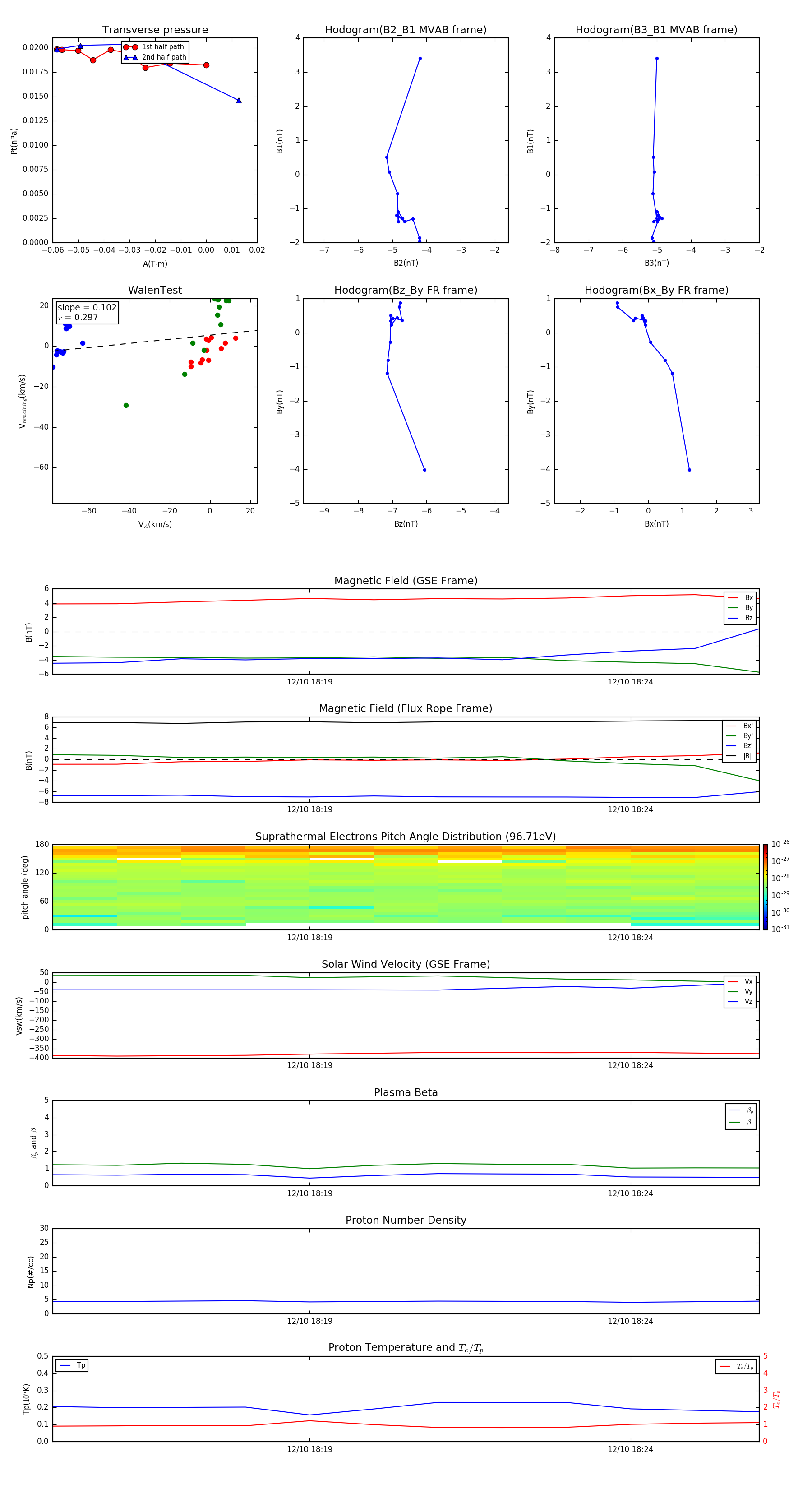
Flux Rope in 2011

Flux Rope Event 2011-12-10 18:15 ~ 2011-12-10 18:26 (12 minutes)


plot