HOME   LIST
‹–   –›

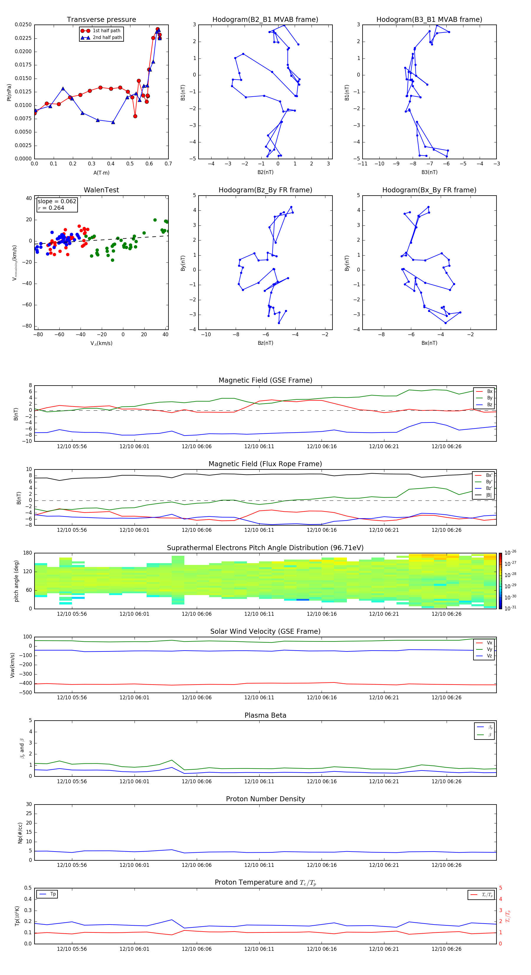
Flux Rope in 2011

Flux Rope Event 2011-12-10 05:53 ~ 2011-12-10 06:30 (38 minutes)


plot