HOME   LIST
‹–   –›

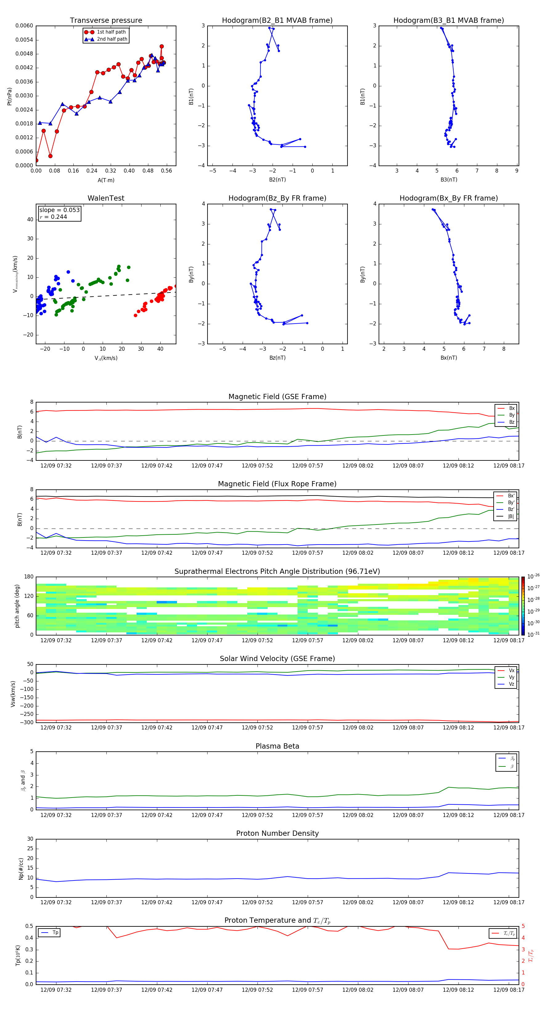
Flux Rope in 2011

Flux Rope Event 2011-12-09 07:30 ~ 2011-12-09 08:18 (49 minutes)


plot