HOME   LIST
‹–   –›

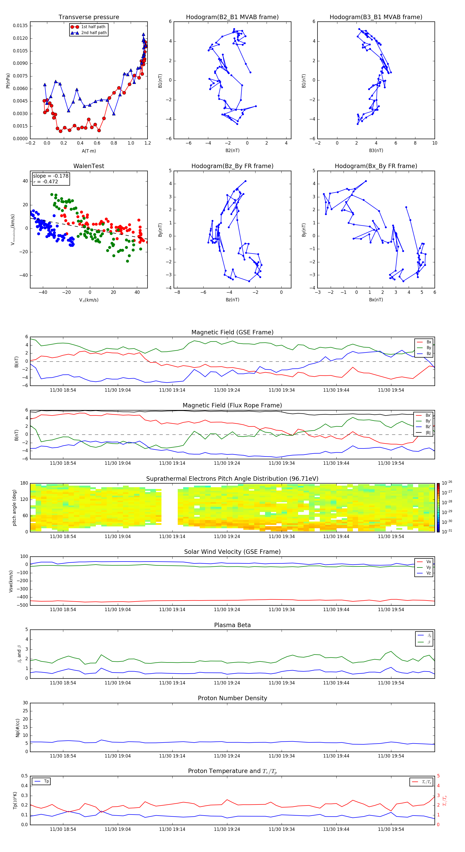
Flux Rope in 2011

Flux Rope Event 2011-11-30 18:48 ~ 2011-11-30 20:02 (75 minutes)


plot