HOME   LIST
‹–   –›

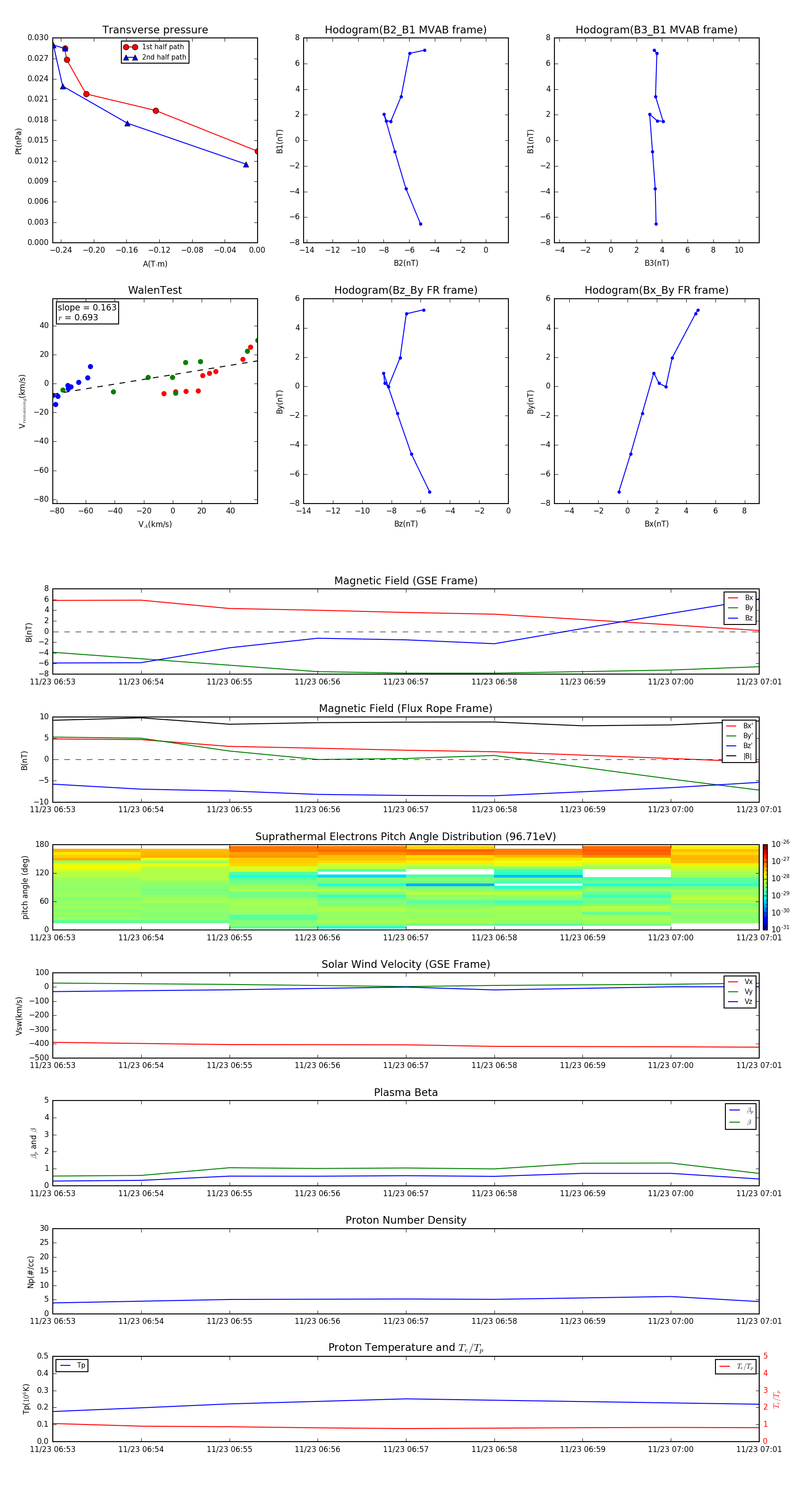
Flux Rope in 2011

Flux Rope Event 2011-11-23 06:53 ~ 2011-11-23 07:01 (9 minutes)


plot