HOME   LIST
‹–   –›

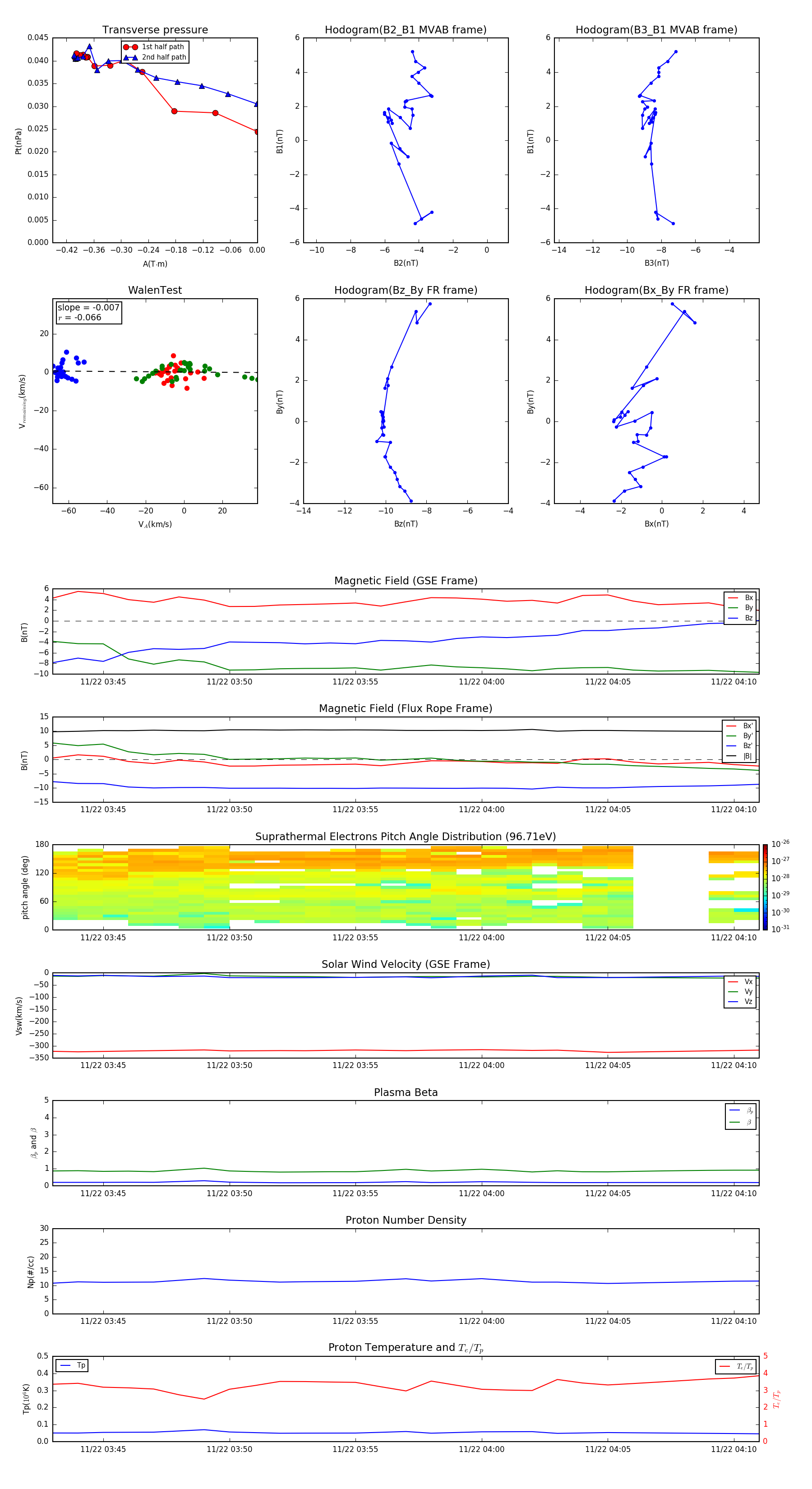
Flux Rope in 2011

Flux Rope Event 2011-11-22 03:43 ~ 2011-11-22 04:11 (29 minutes)


plot