HOME   LIST
‹–   –›

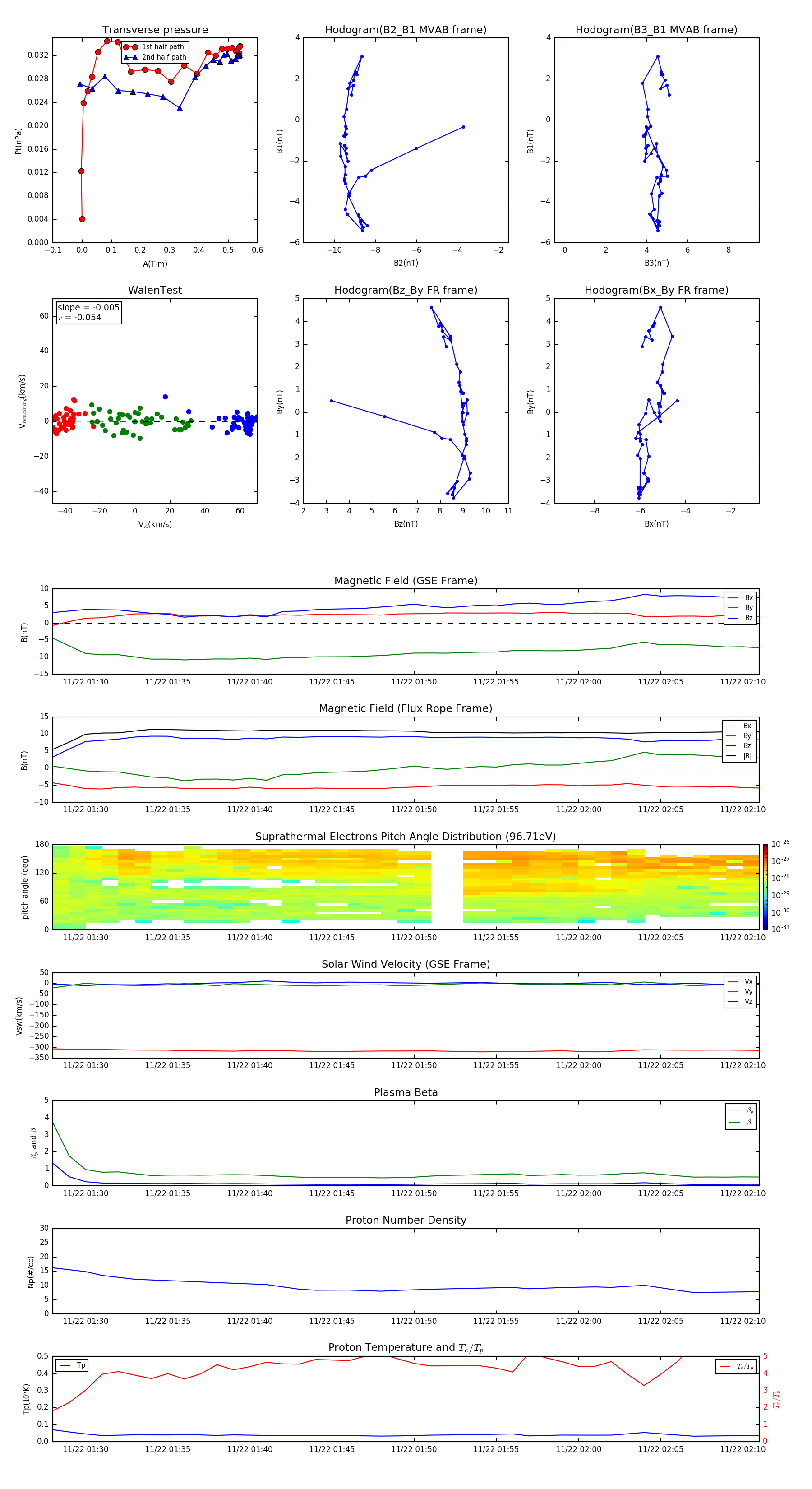
Flux Rope in 2011

Flux Rope Event 2011-11-22 01:28 ~ 2011-11-22 02:11 (44 minutes)


plot