HOME   LIST
‹–   –›

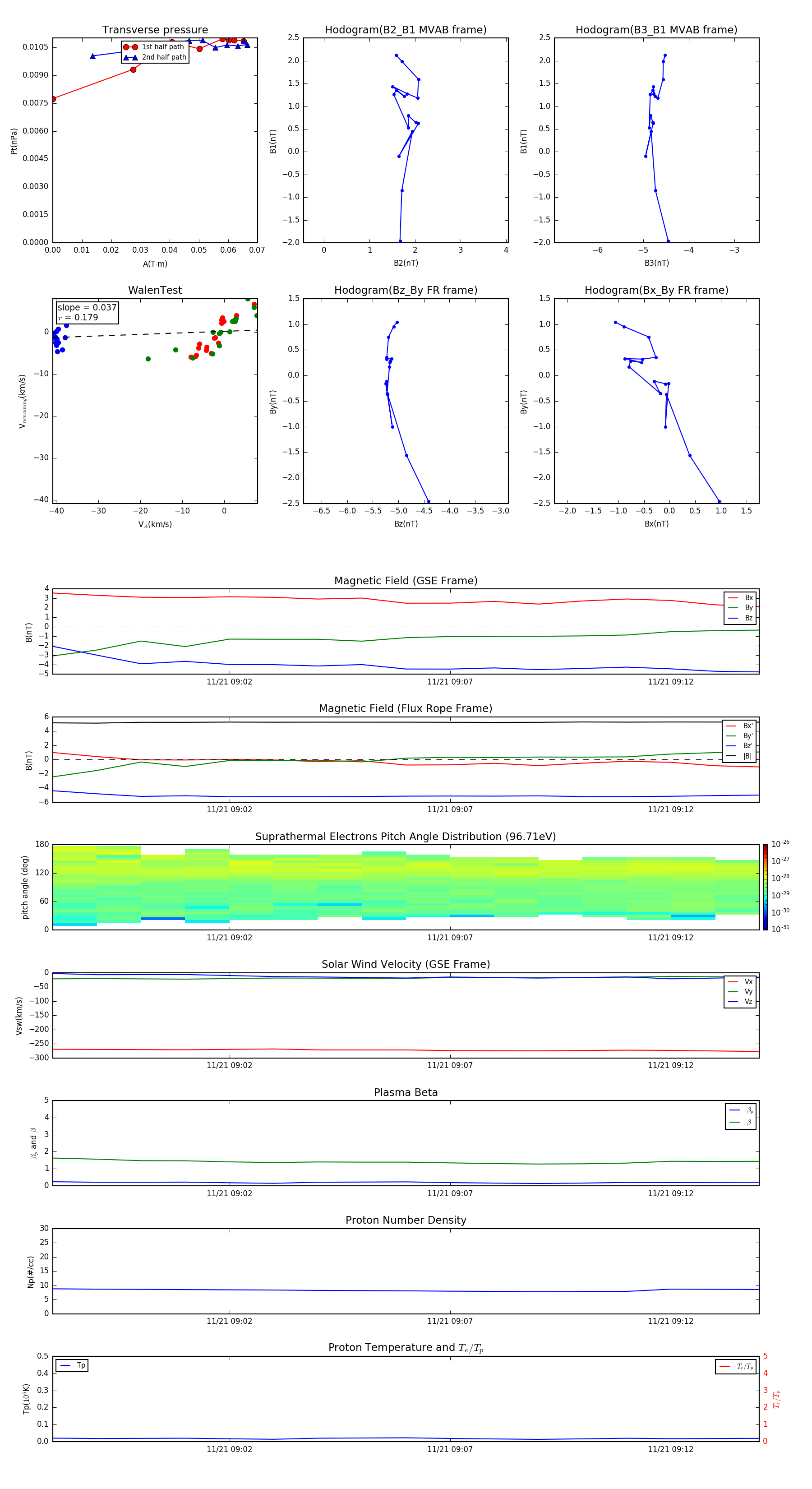
Flux Rope in 2011

Flux Rope Event 2011-11-21 08:58 ~ 2011-11-21 09:14 (17 minutes)


plot