HOME   LIST
‹–   –›

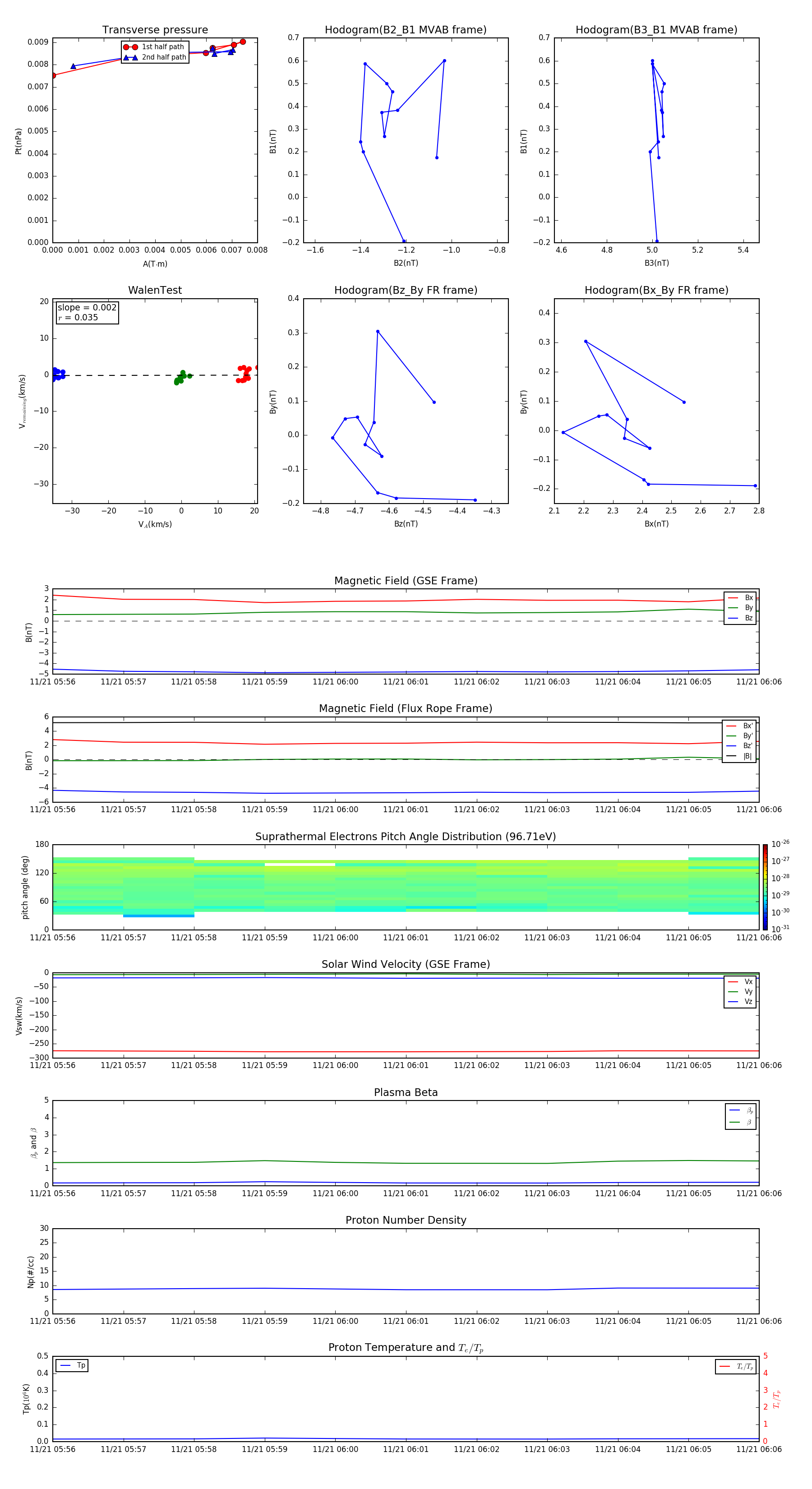
Flux Rope in 2011

Flux Rope Event 2011-11-21 05:56 ~ 2011-11-21 06:06 (11 minutes)


plot