HOME   LIST
‹–   –›

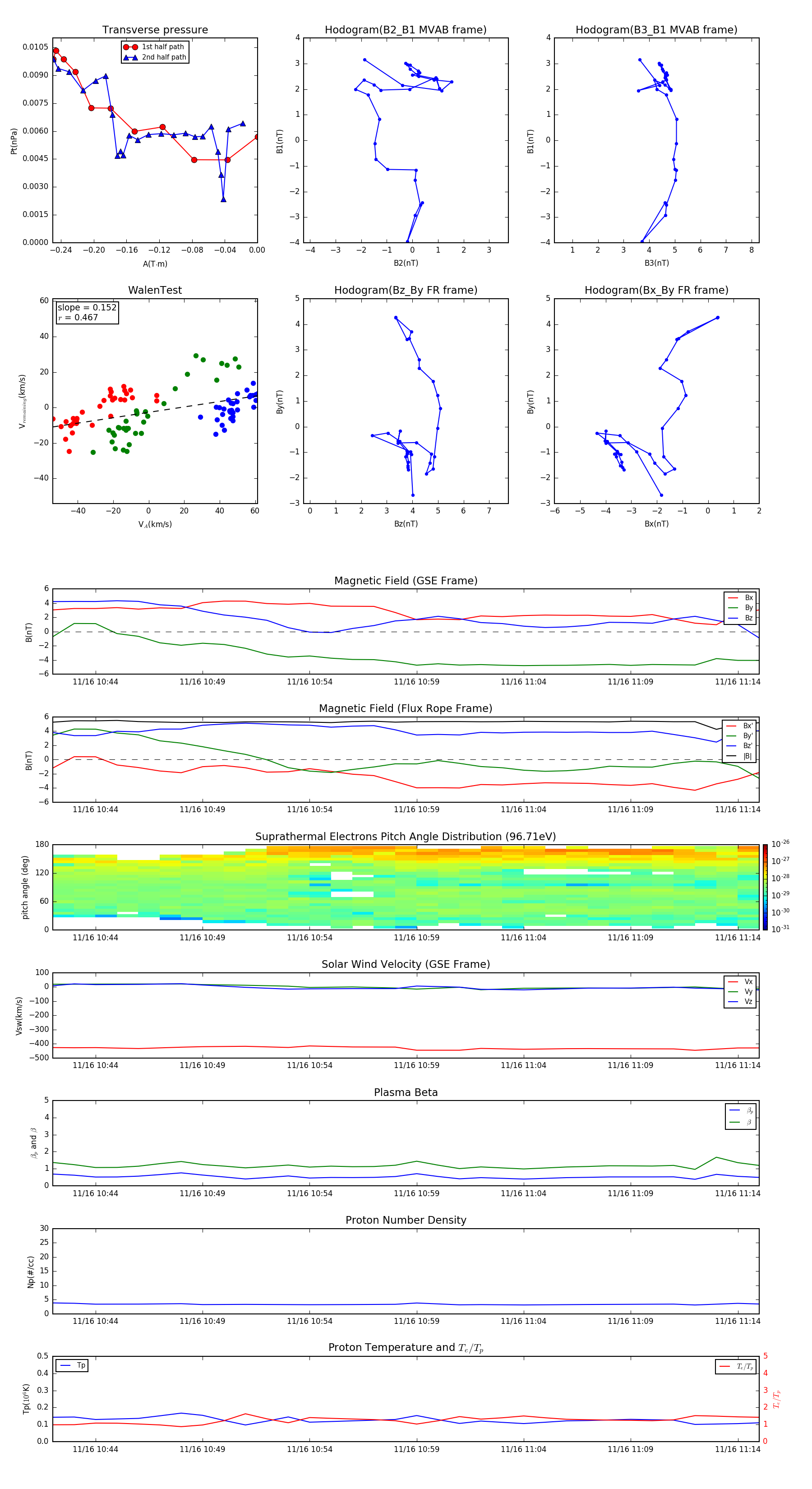
Flux Rope in 2011

Flux Rope Event 2011-11-16 10:42 ~ 2011-11-16 11:15 (34 minutes)


plot