HOME   LIST
‹–   –›

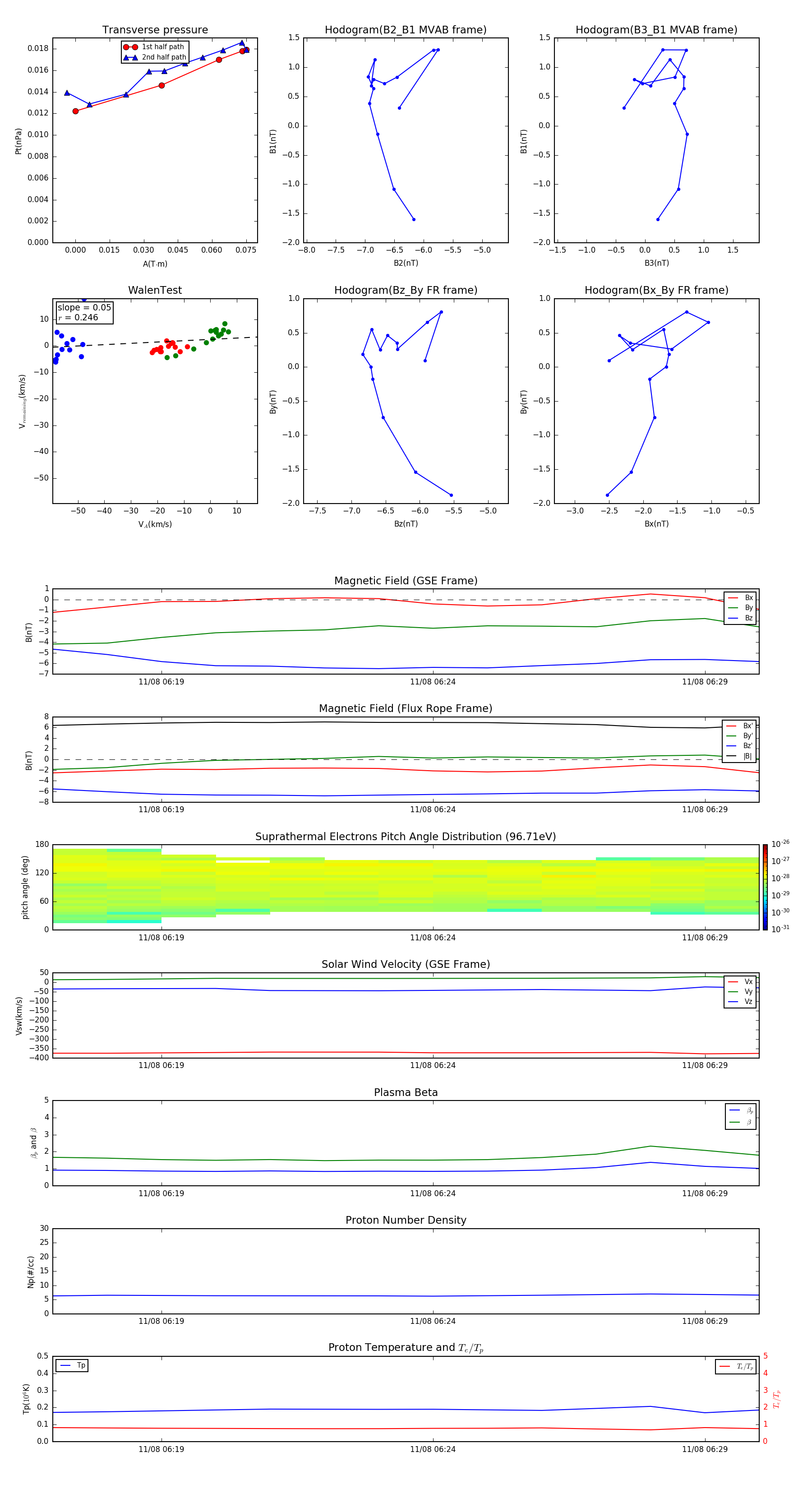
Flux Rope in 2011

Flux Rope Event 2011-11-08 06:17 ~ 2011-11-08 06:30 (14 minutes)


plot