HOME   LIST
‹–   –›

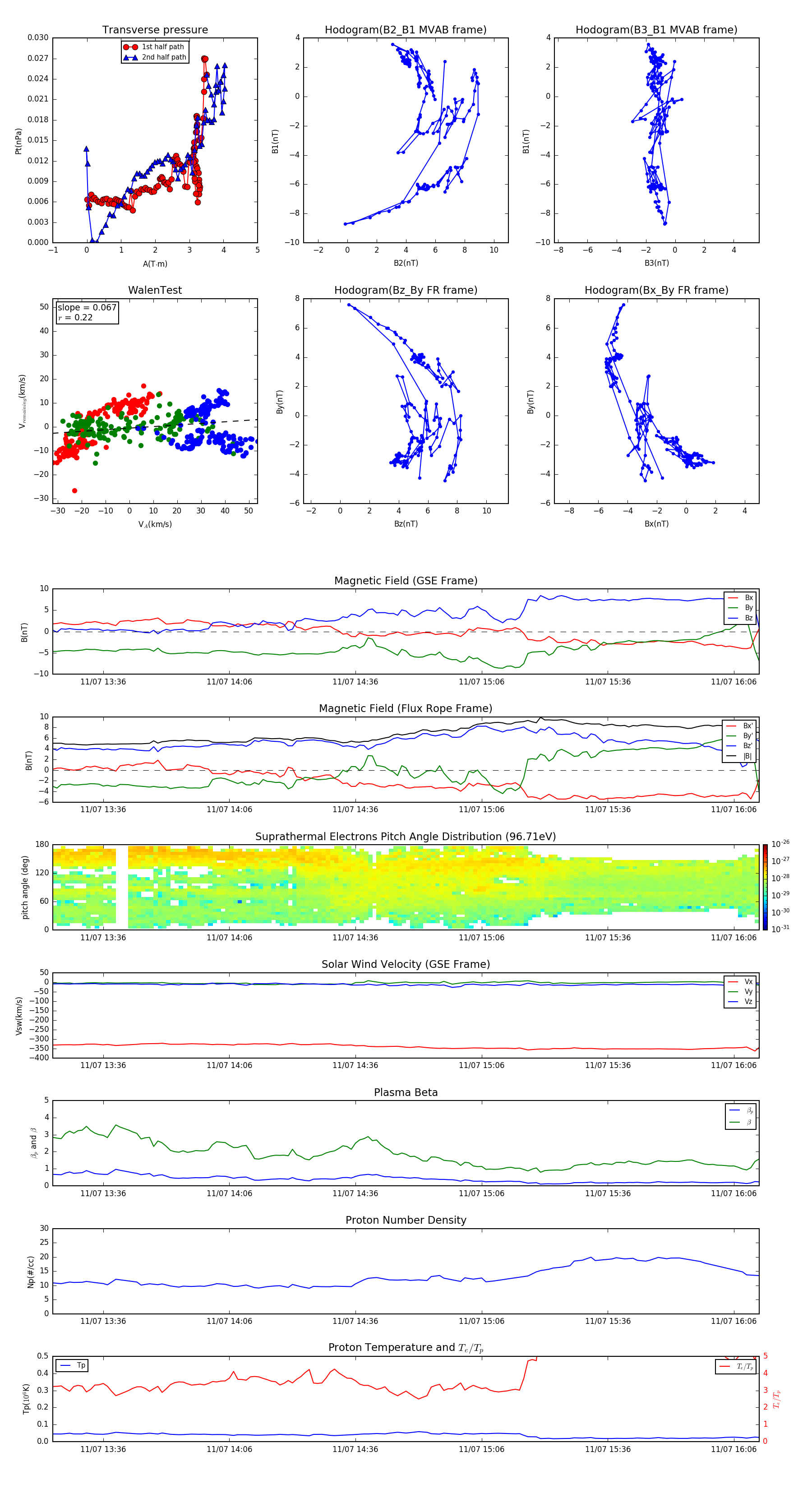
Flux Rope in 2011

Flux Rope Event 2011-11-07 13:24 ~ 2011-11-07 16:12 (169 minutes)


plot