HOME   LIST
‹–   –›

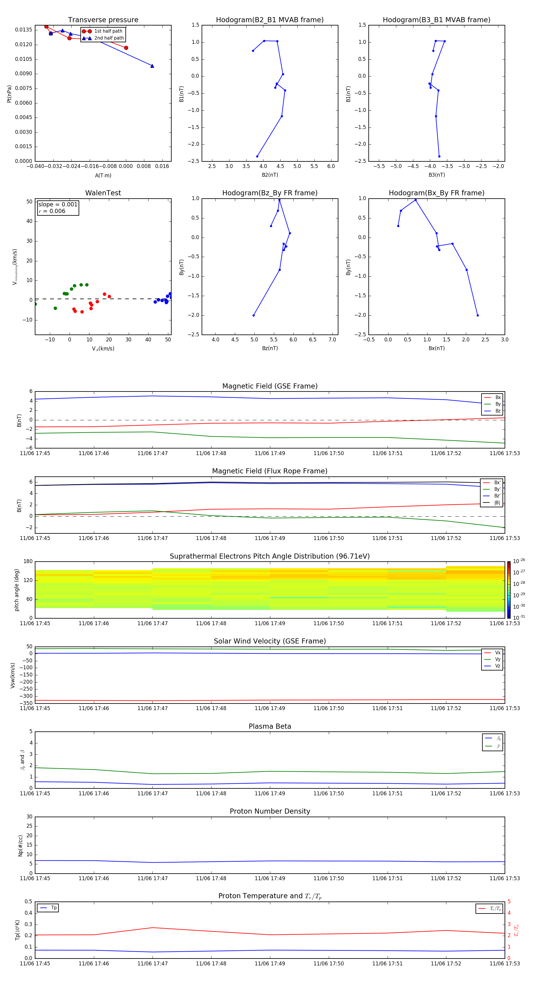
Flux Rope in 2011

Flux Rope Event 2011-11-06 17:45 ~ 2011-11-06 17:53 (9 minutes)


plot