HOME   LIST
‹–   –›

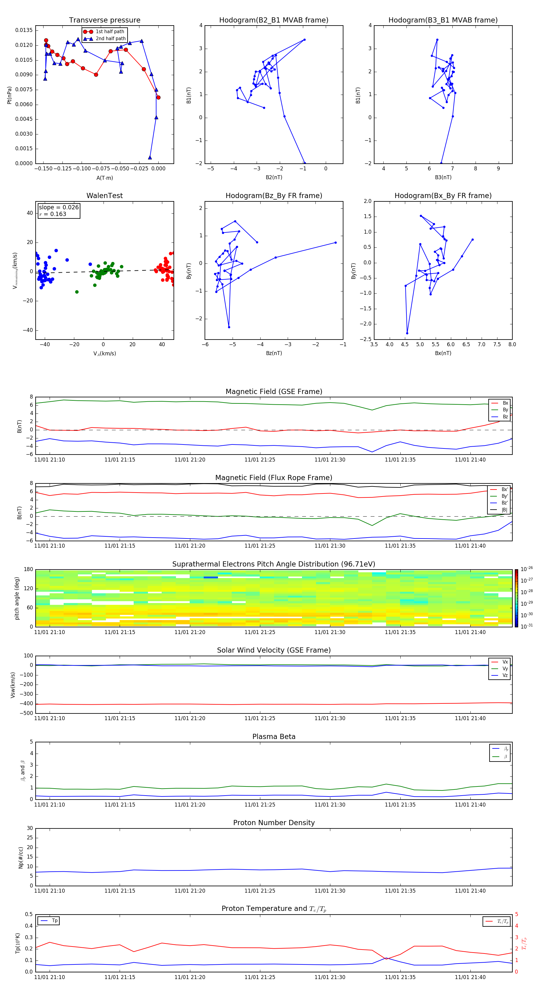
Flux Rope in 2011

Flux Rope Event 2011-11-01 21:09 ~ 2011-11-01 21:43 (35 minutes)


plot