HOME   LIST
‹–   –›

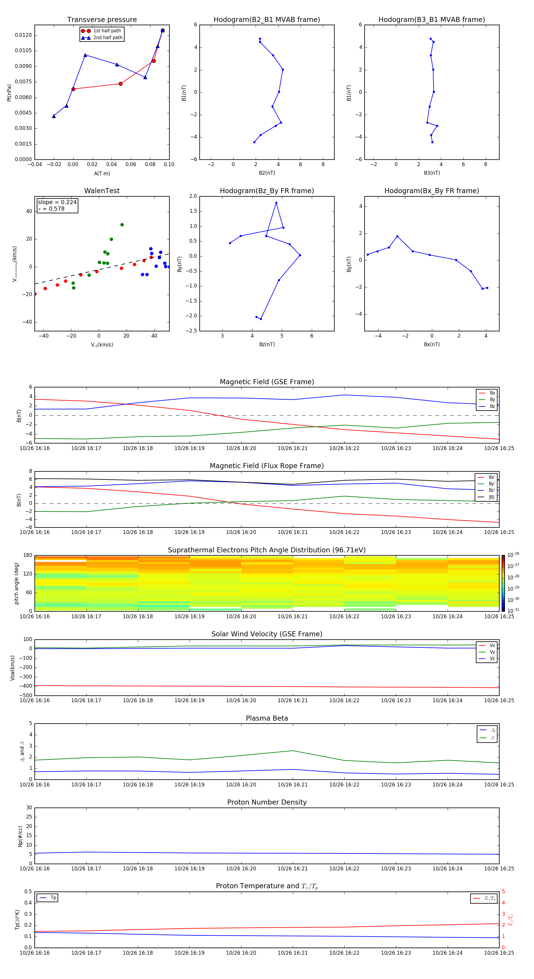
Flux Rope in 2011

Flux Rope Event 2011-10-26 16:16 ~ 2011-10-26 16:25 (10 minutes)


plot