HOME   LIST
‹–   –›

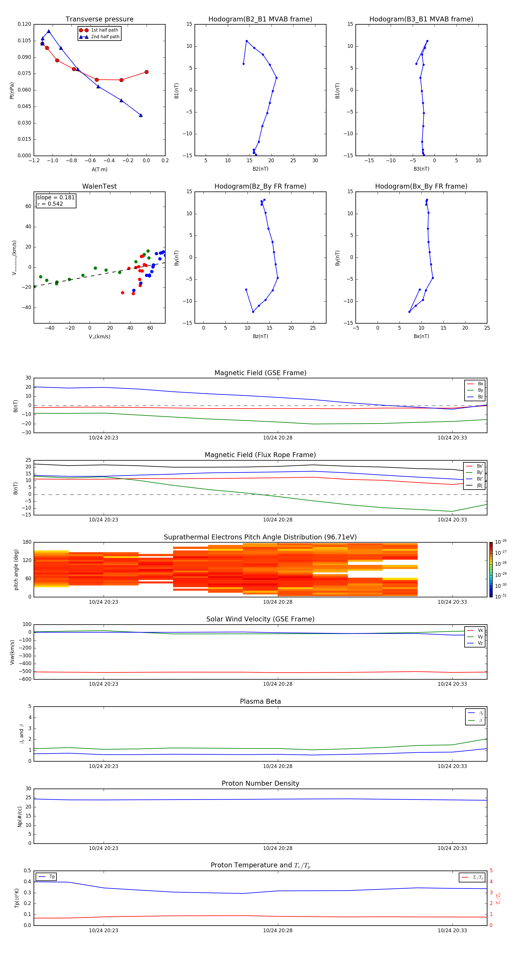
Flux Rope in 2011

Flux Rope Event 2011-10-24 20:21 ~ 2011-10-24 20:34 (14 minutes)


plot