HOME   LIST
‹–   –›

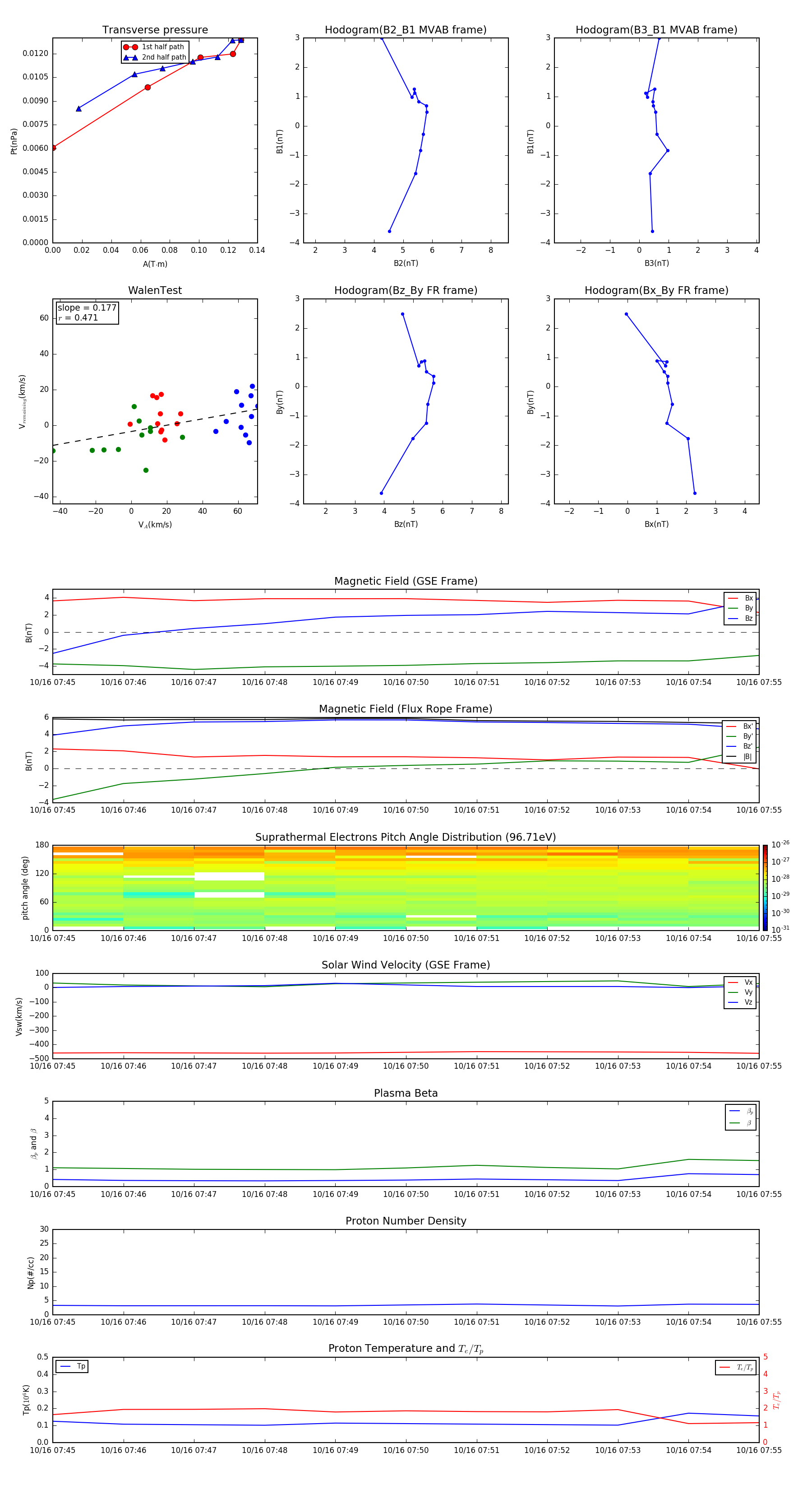
Flux Rope in 2011

Flux Rope Event 2011-10-16 07:45 ~ 2011-10-16 07:55 (11 minutes)


plot