HOME   LIST
‹–   –›

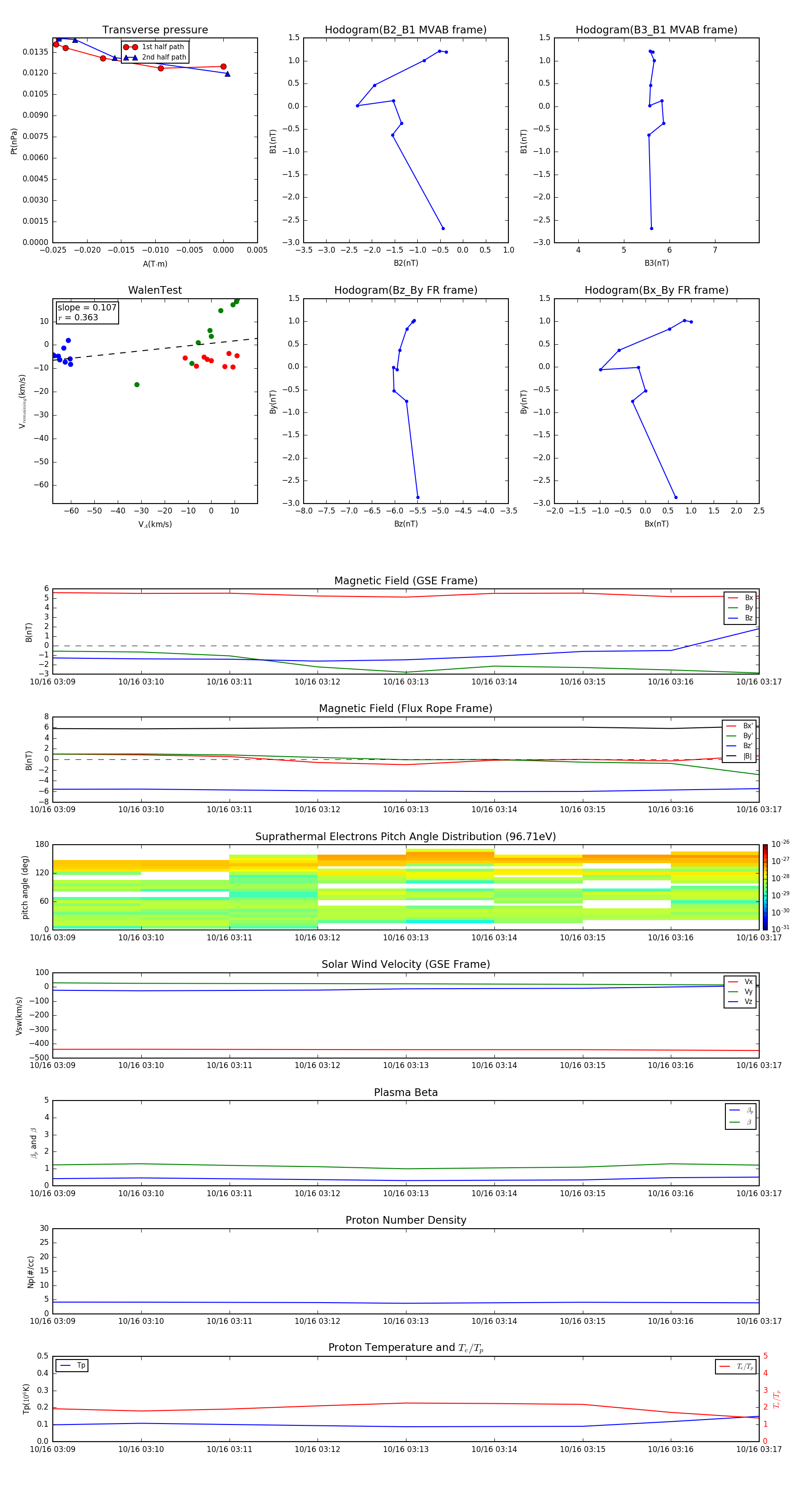
Flux Rope in 2011

Flux Rope Event 2011-10-16 03:09 ~ 2011-10-16 03:17 (9 minutes)


plot