HOME   LIST
‹–   –›

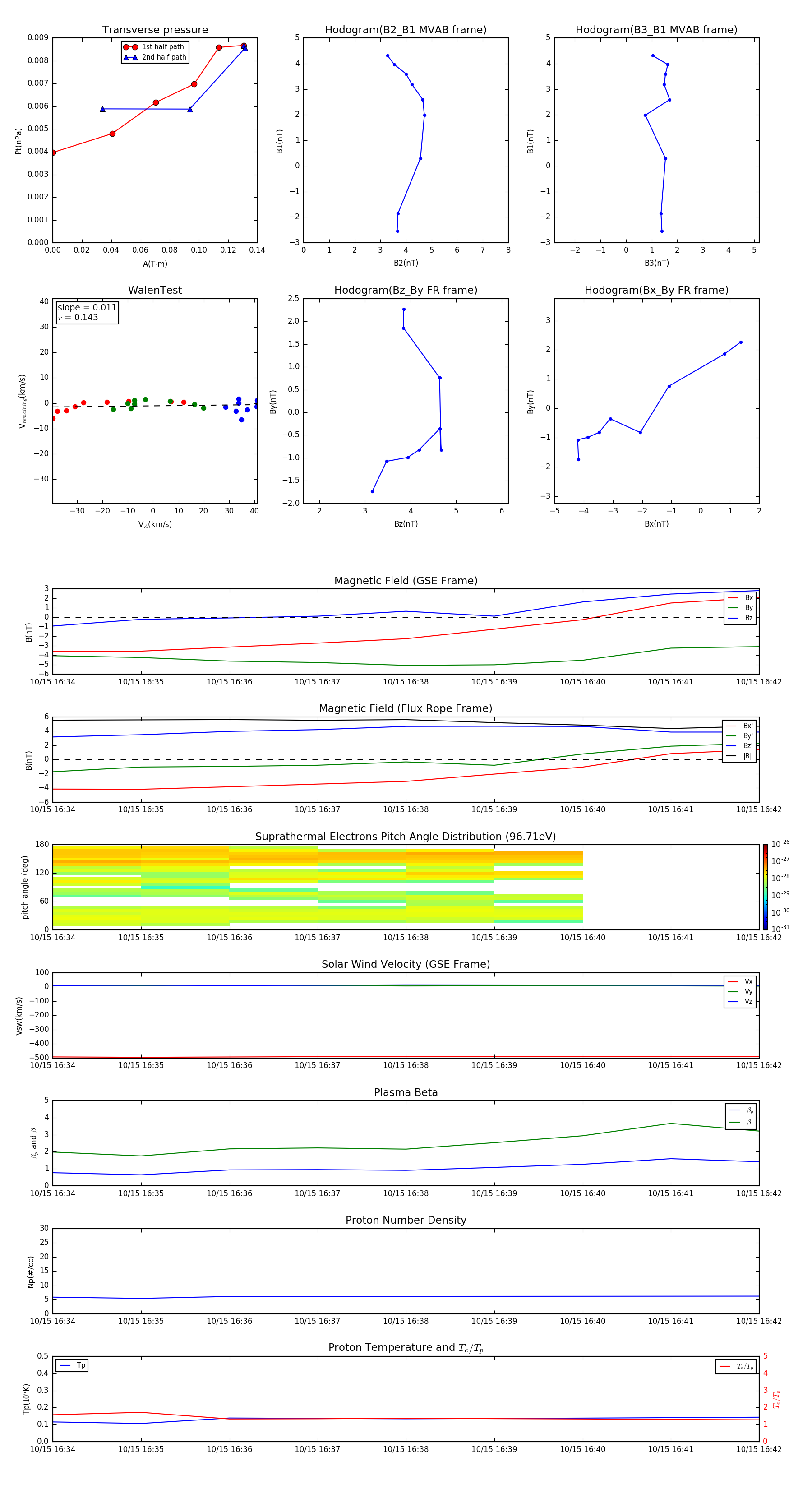
Flux Rope in 2011

Flux Rope Event 2011-10-15 16:34 ~ 2011-10-15 16:42 (9 minutes)


plot