HOME   LIST
‹–   –›

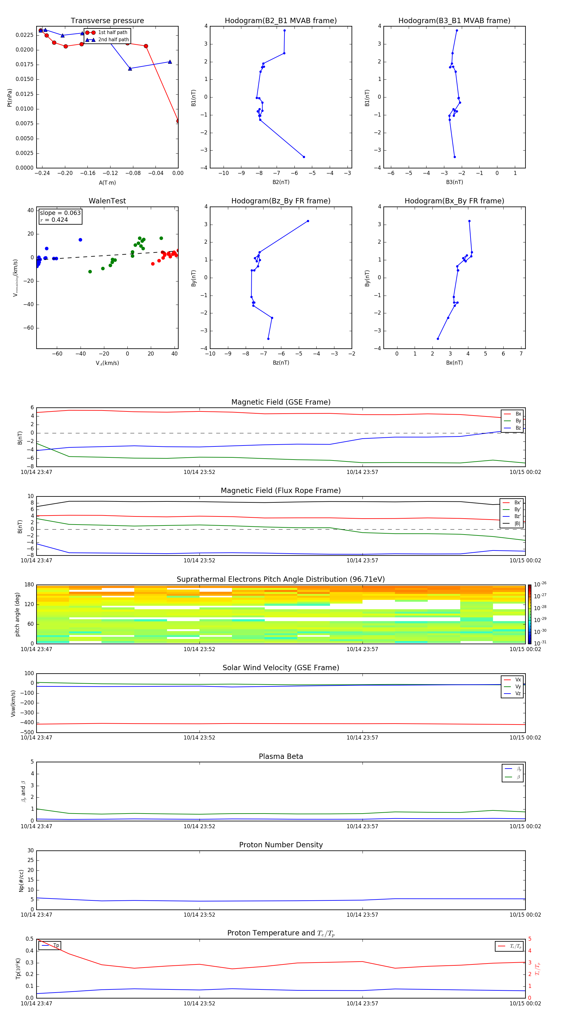
Flux Rope in 2011

Flux Rope Event 2011-10-14 23:47 ~ 2011-10-15 00:02 (16 minutes)


plot