HOME   LIST
‹–   –›

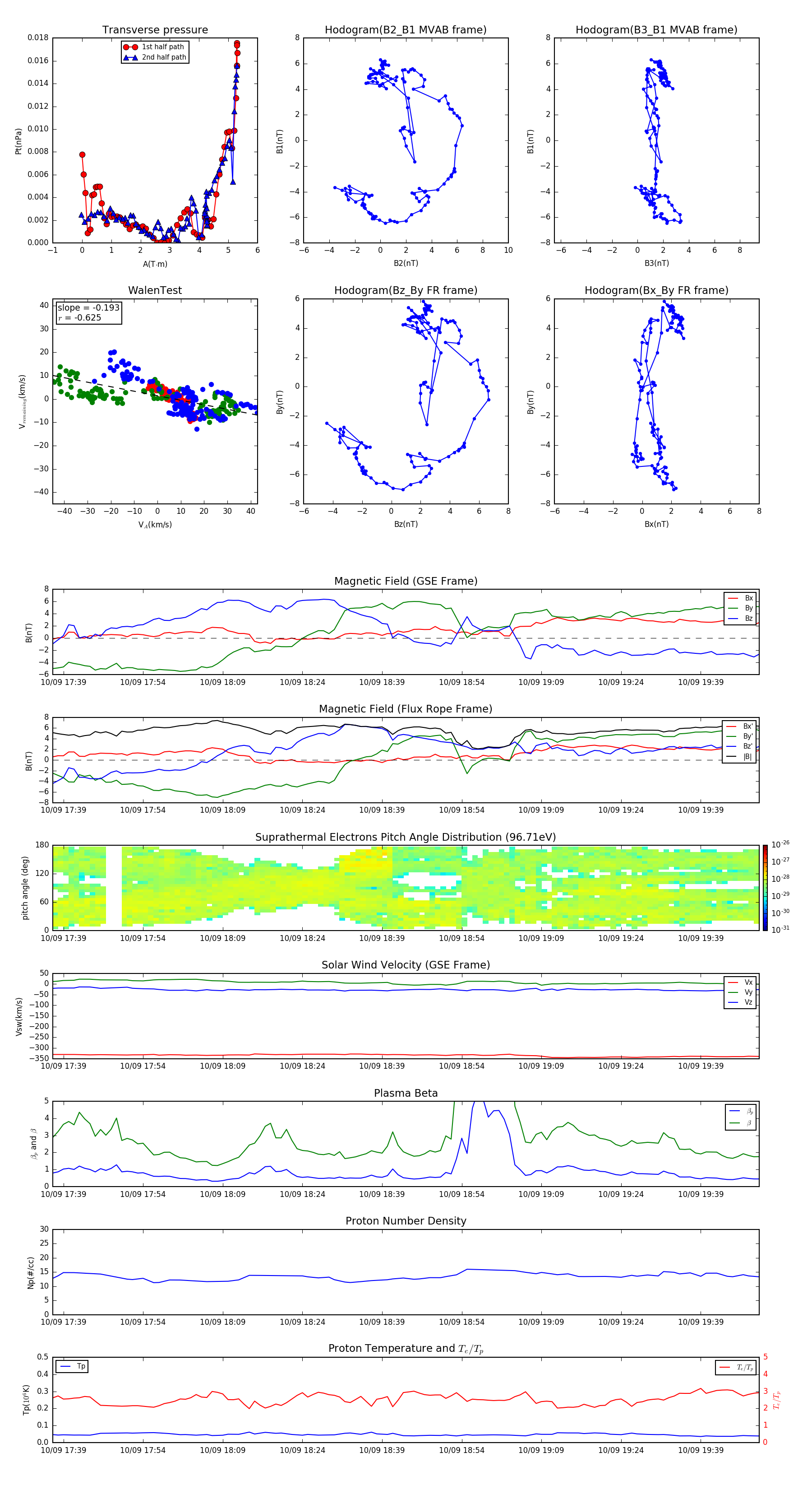
Flux Rope in 2011

Flux Rope Event 2011-10-09 17:37 ~ 2011-10-09 19:50 (134 minutes)


plot