HOME   LIST
‹–   –›

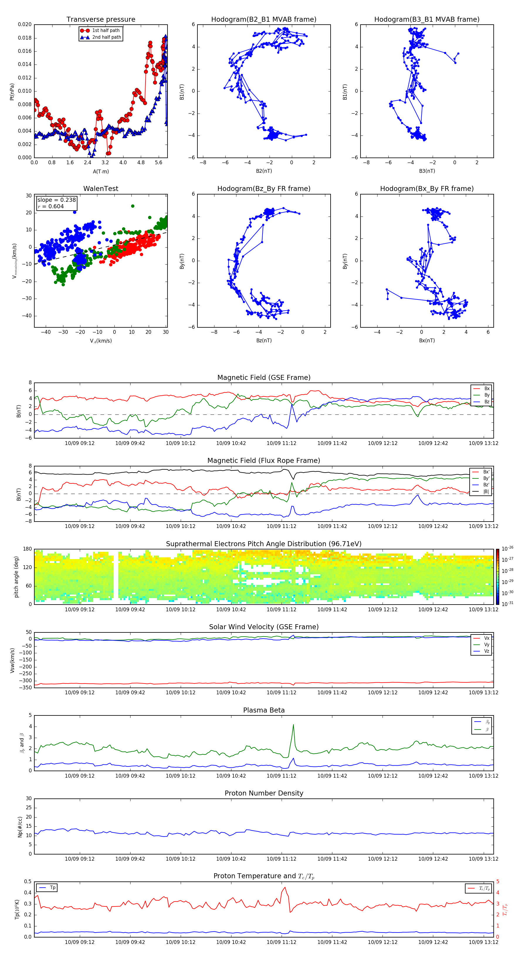
Flux Rope in 2011

Flux Rope Event 2011-10-09 08:45 ~ 2011-10-09 13:18 (274 minutes)


plot