HOME   LIST
‹–   –›

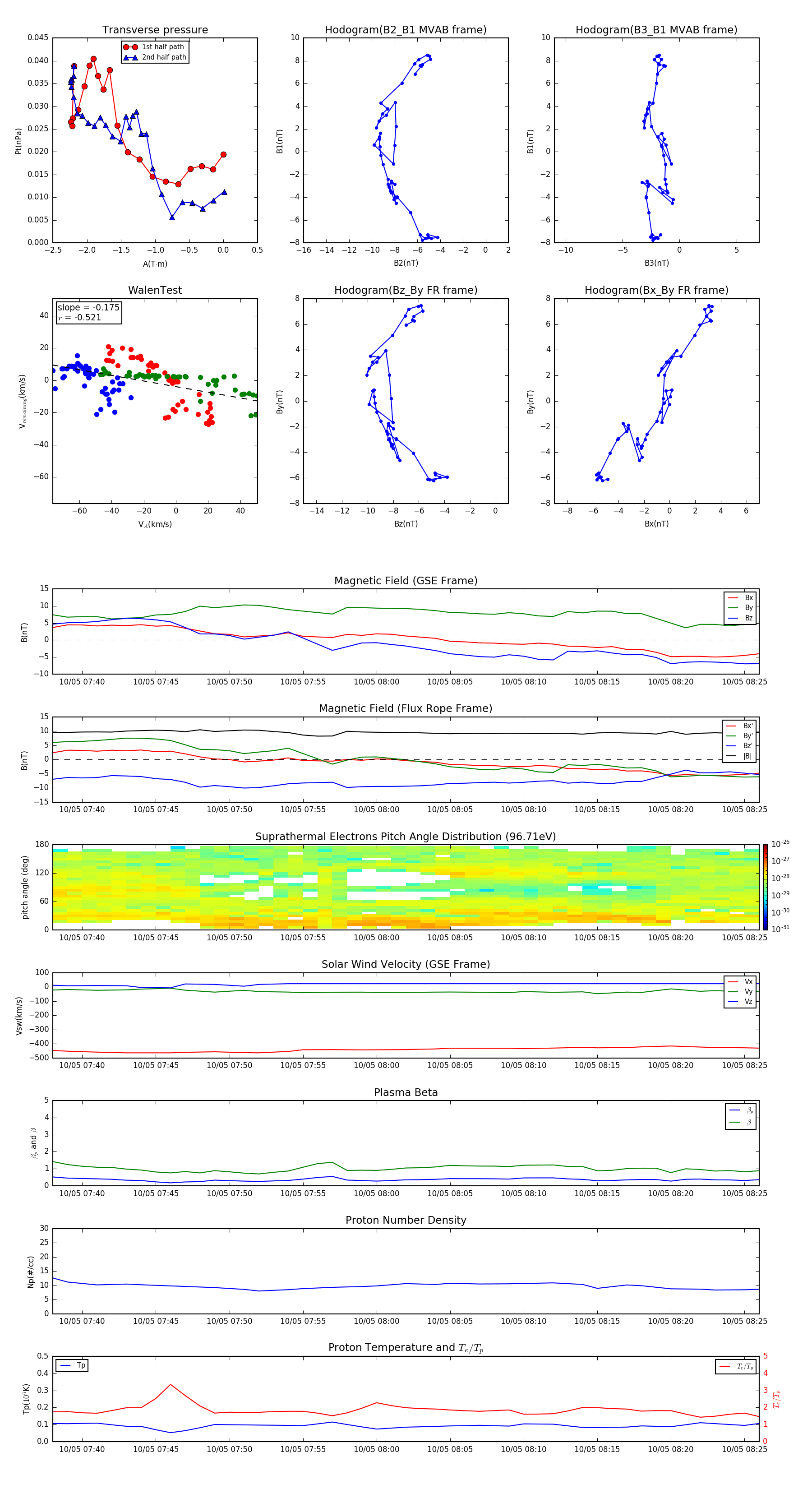
Flux Rope in 2011

Flux Rope Event 2011-10-05 07:38 ~ 2011-10-05 08:26 (49 minutes)


plot