HOME   LIST
‹–   –›

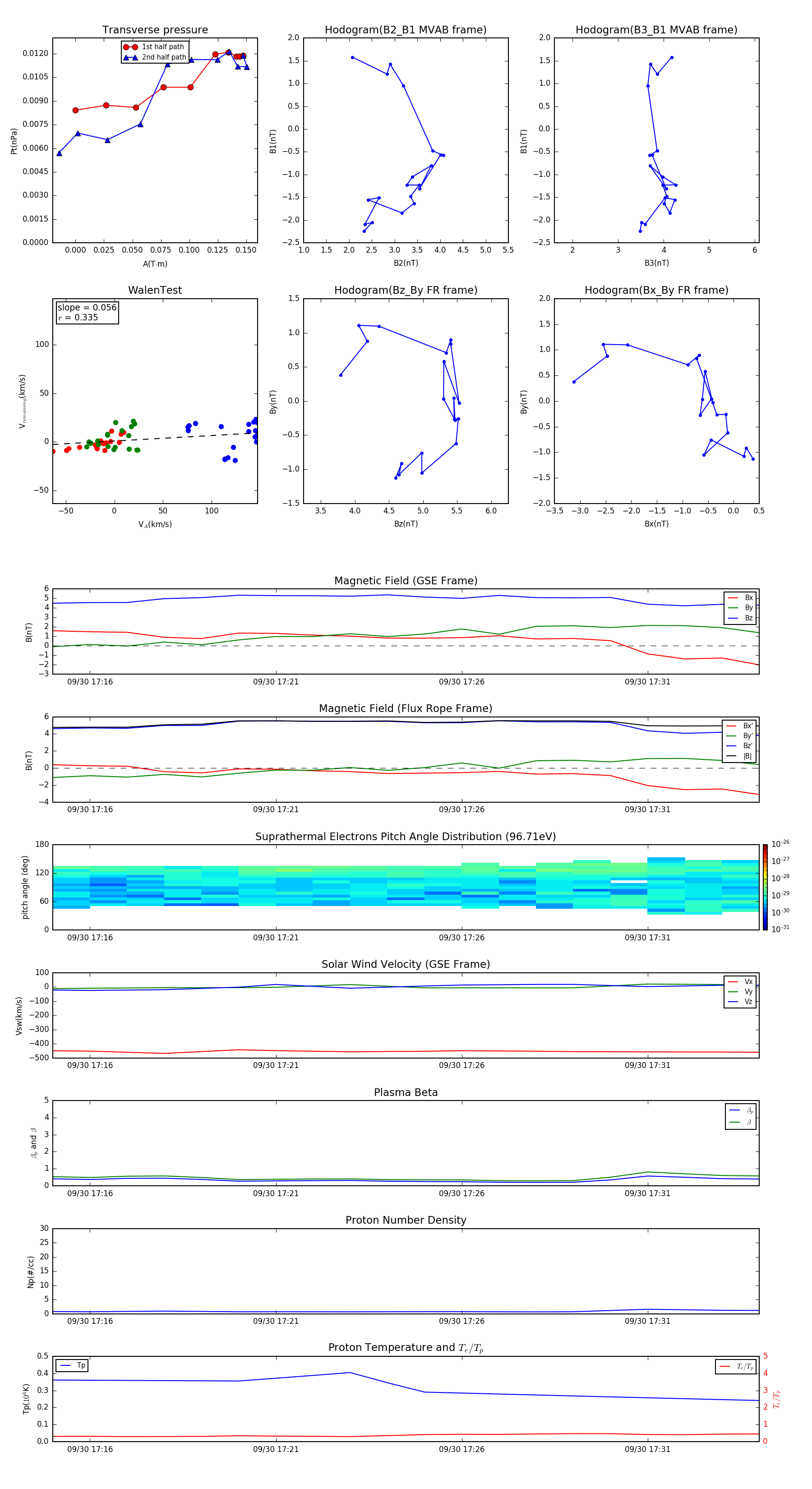
Flux Rope in 2011

Flux Rope Event 2011-09-30 17:15 ~ 2011-09-30 17:34 (20 minutes)


plot