HOME   LIST
‹–   –›

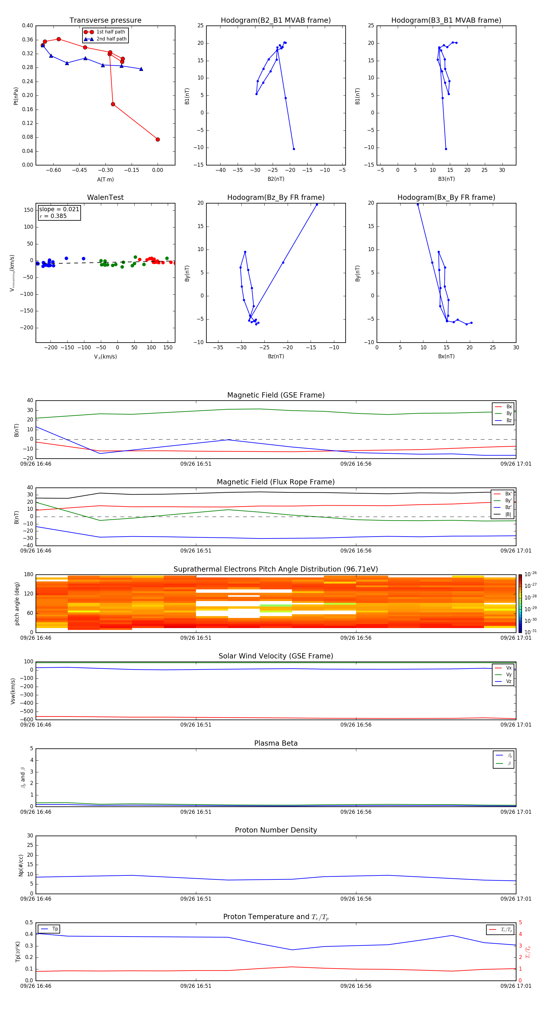
Flux Rope in 2011

Flux Rope Event 2011-09-26 16:46 ~ 2011-09-26 17:01 (16 minutes)


plot