HOME   LIST
‹–   –›

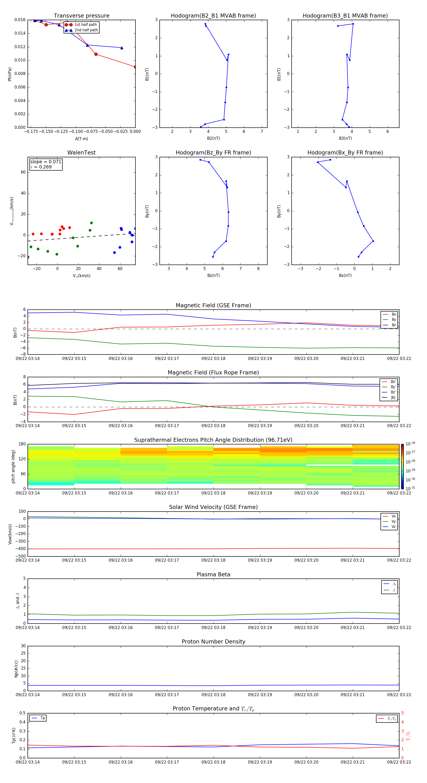
Flux Rope in 2011

Flux Rope Event 2011-09-22 03:14 ~ 2011-09-22 03:22 (9 minutes)


plot