HOME   LIST
‹–   –›

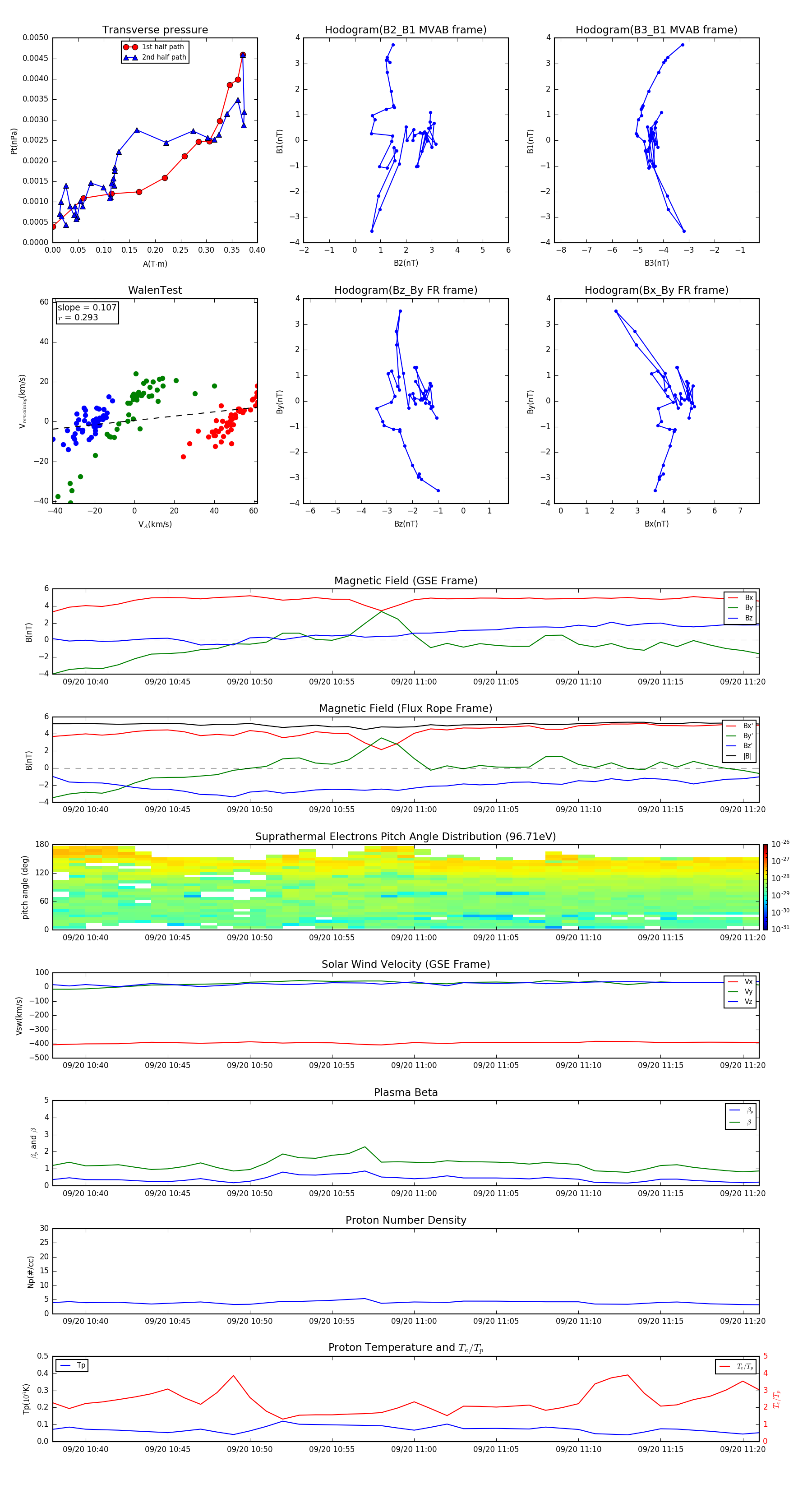
Flux Rope in 2011

Flux Rope Event 2011-09-20 10:38 ~ 2011-09-20 11:21 (44 minutes)


plot