HOME   LIST
‹–   –›

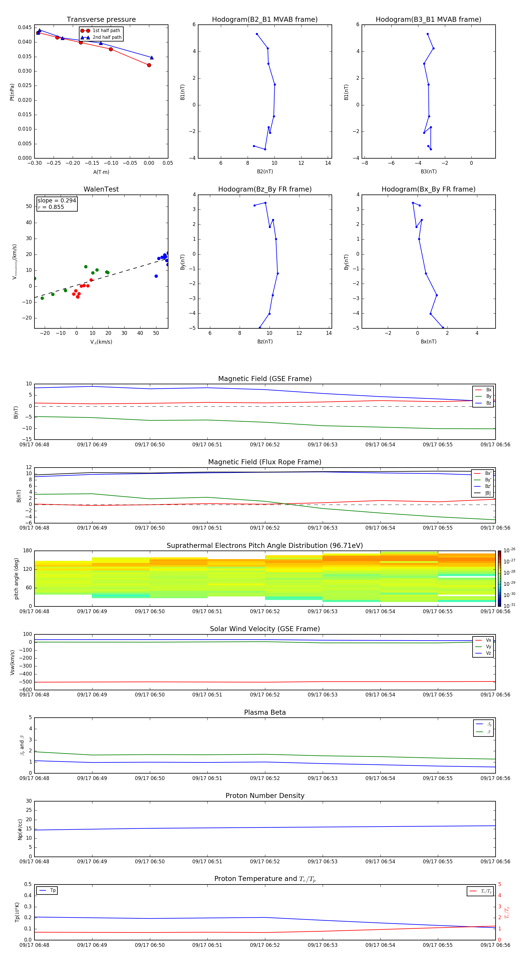
Flux Rope in 2011

Flux Rope Event 2011-09-17 06:48 ~ 2011-09-17 06:56 (9 minutes)


plot