HOME   LIST
‹–   –›

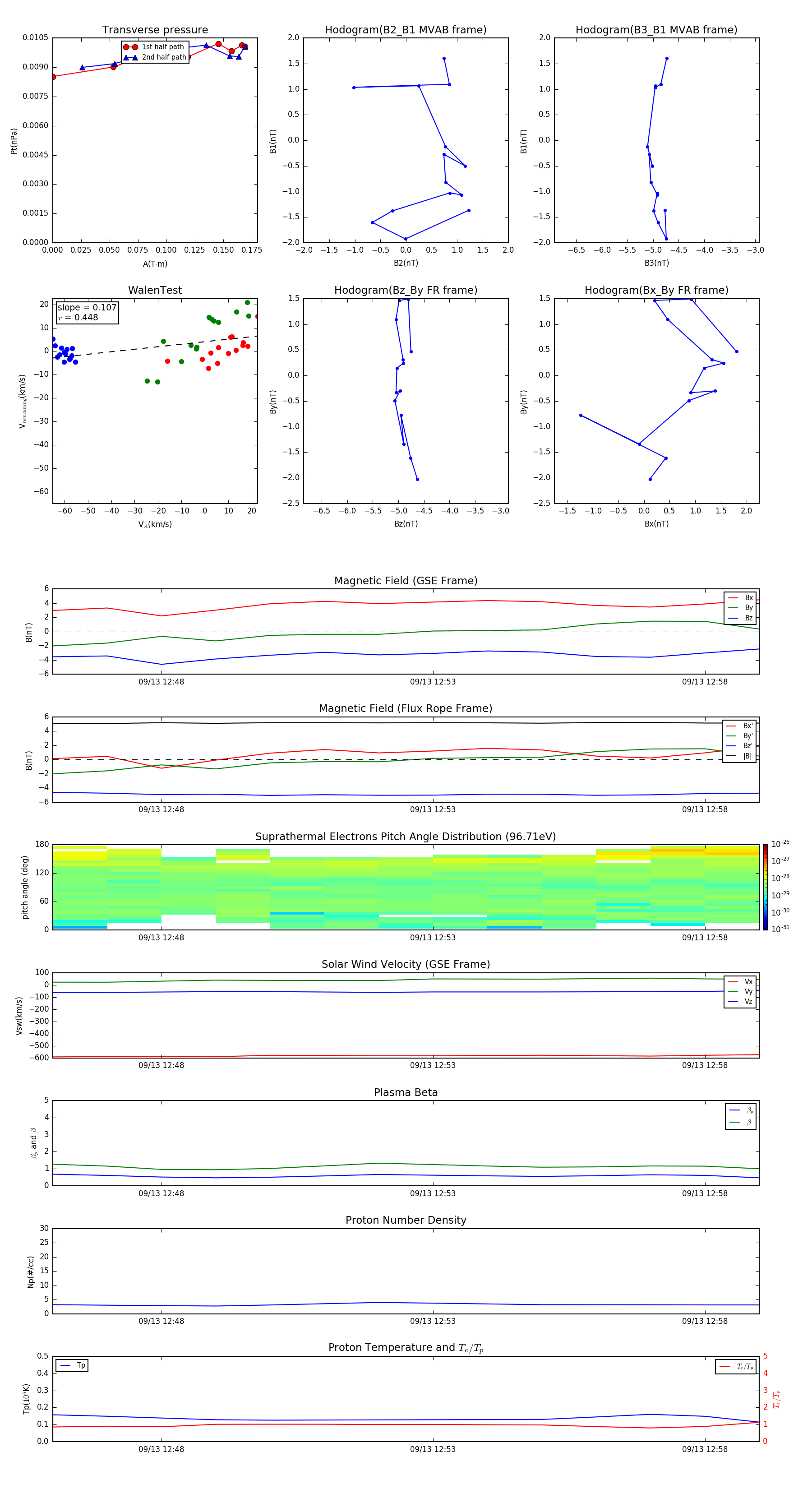
Flux Rope in 2011

Flux Rope Event 2011-09-13 12:46 ~ 2011-09-13 12:59 (14 minutes)


plot