HOME   LIST
‹–   –›

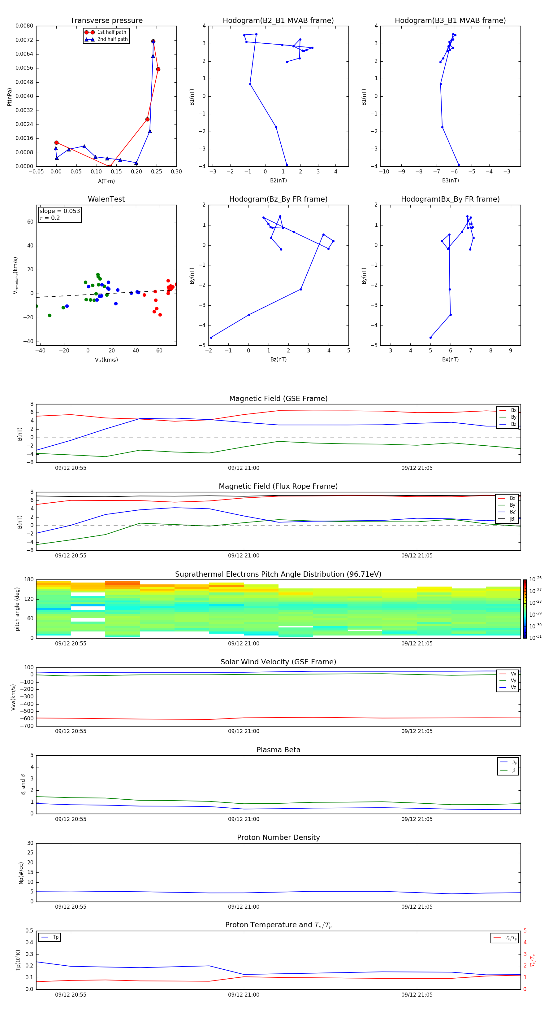
Flux Rope in 2011

Flux Rope Event 2011-09-12 20:54 ~ 2011-09-12 21:08 (15 minutes)


plot