HOME   LIST
‹–   –›

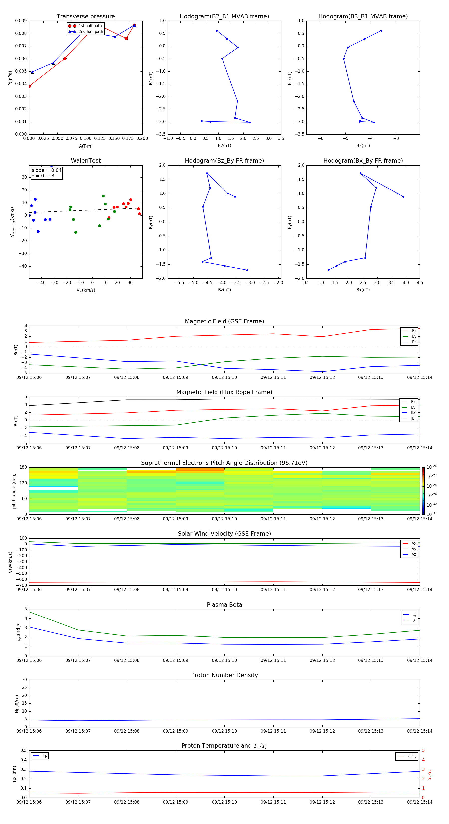
Flux Rope in 2011

Flux Rope Event 2011-09-12 15:06 ~ 2011-09-12 15:14 (9 minutes)


plot