HOME   LIST
‹–   –›

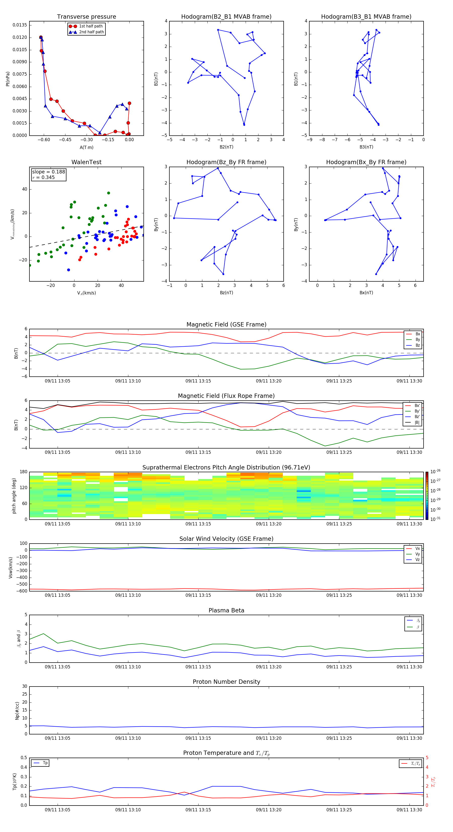
Flux Rope in 2011

Flux Rope Event 2011-09-11 13:03 ~ 2011-09-11 13:31 (29 minutes)


plot