HOME   LIST
‹–   –›

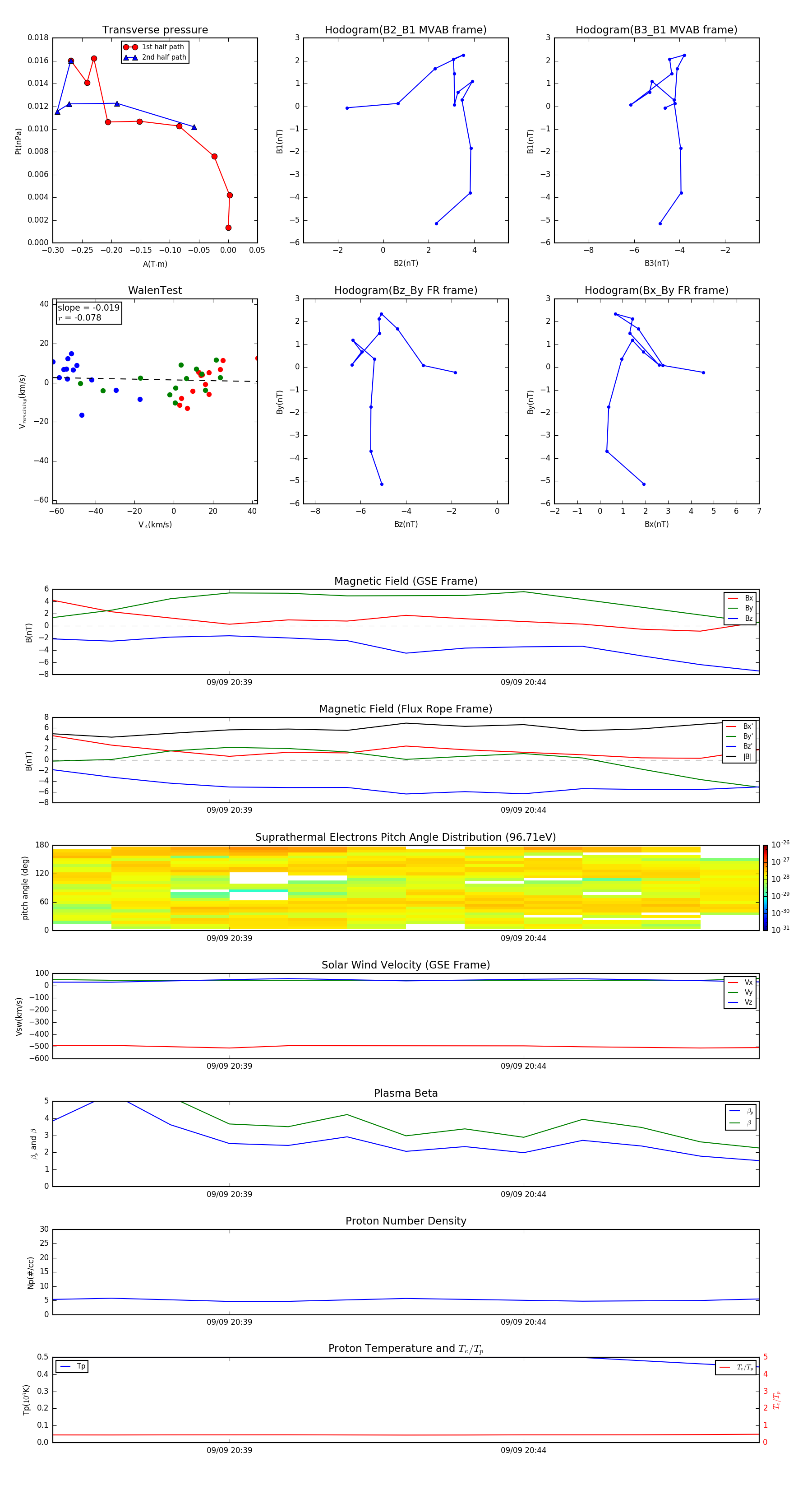
Flux Rope in 2011

Flux Rope Event 2011-09-09 20:36 ~ 2011-09-09 20:48 (13 minutes)


plot