HOME   LIST
‹–   –›

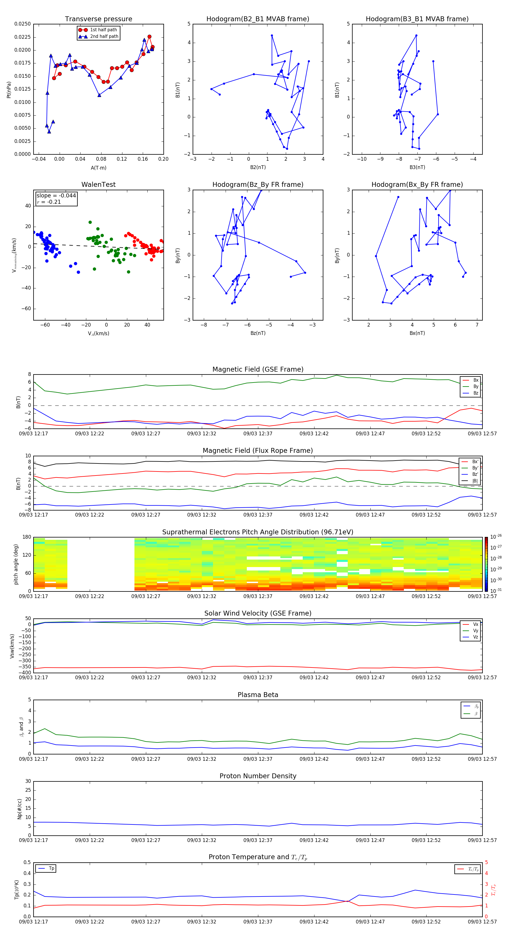
Flux Rope in 2011

Flux Rope Event 2011-09-03 12:17 ~ 2011-09-03 12:57 (41 minutes)


plot