HOME   LIST
‹–   –›

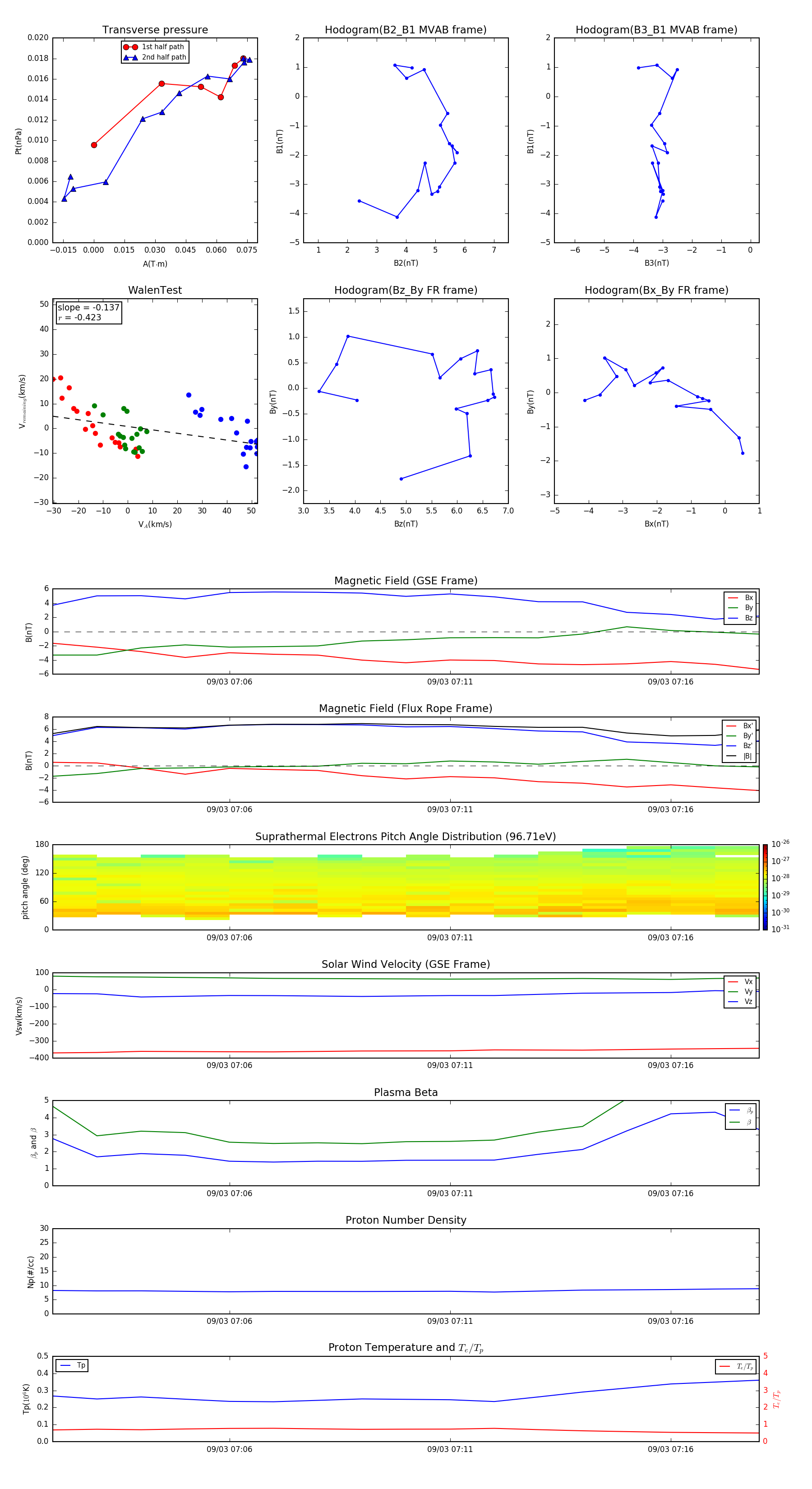
Flux Rope in 2011

Flux Rope Event 2011-09-03 07:02 ~ 2011-09-03 07:18 (17 minutes)


plot