HOME   LIST
‹–   –›

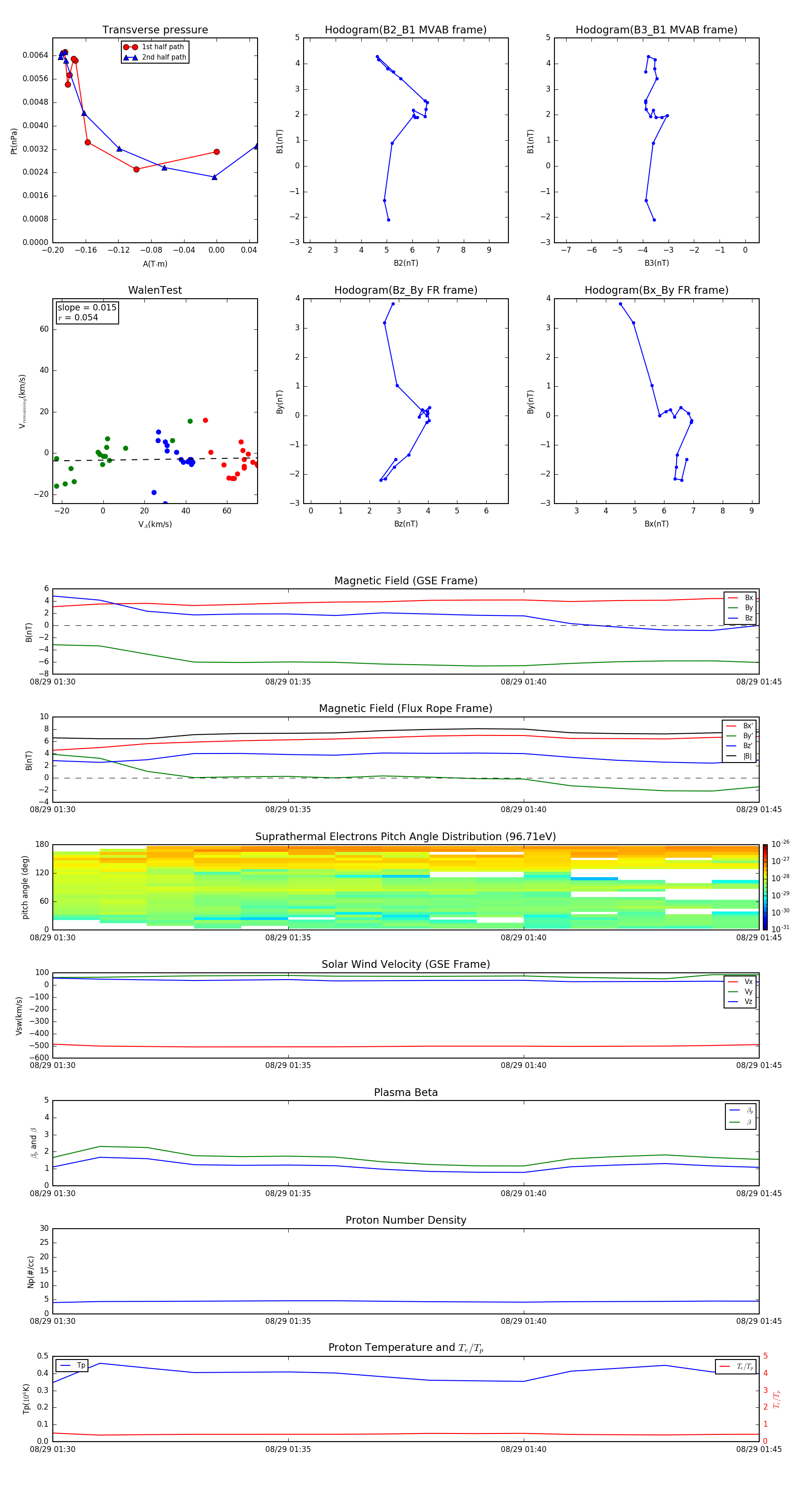
Flux Rope in 2011

Flux Rope Event 2011-08-29 01:30 ~ 2011-08-29 01:45 (16 minutes)


plot