HOME   LIST
‹–   –›

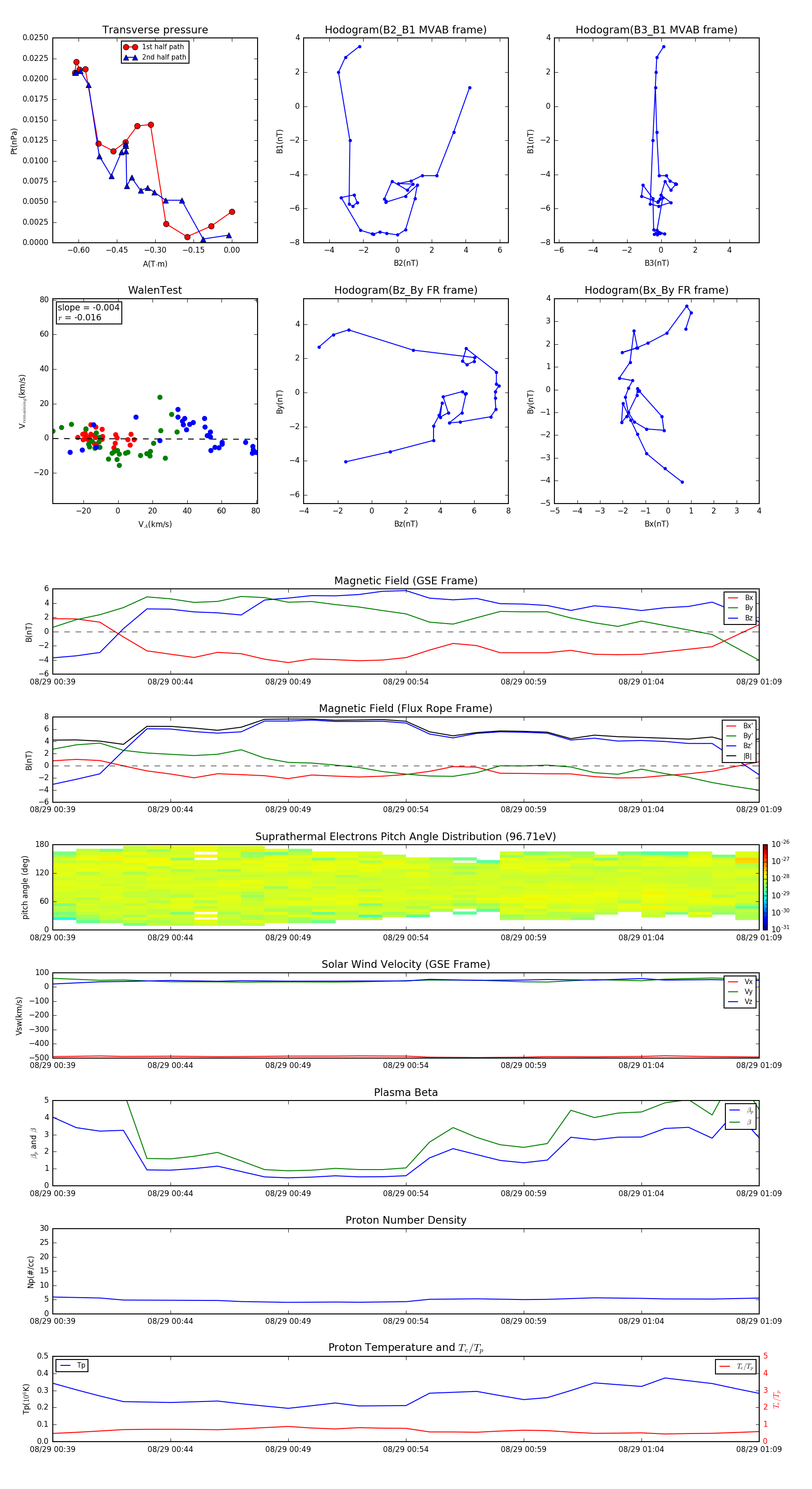
Flux Rope in 2011

Flux Rope Event 2011-08-29 00:39 ~ 2011-08-29 01:09 (31 minutes)


plot