HOME   LIST
‹–   –›

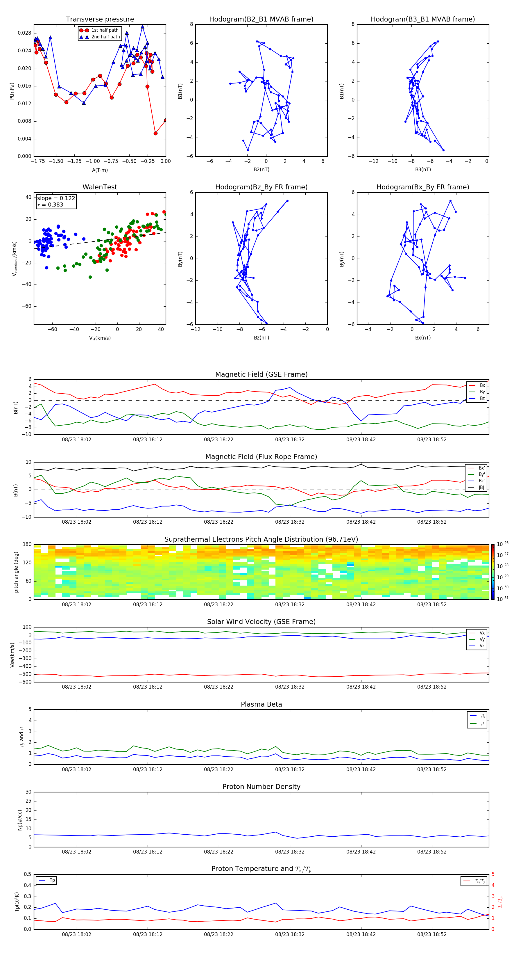
Flux Rope in 2011

Flux Rope Event 2011-08-23 17:56 ~ 2011-08-23 19:00 (65 minutes)


plot