HOME   LIST
‹–   –›

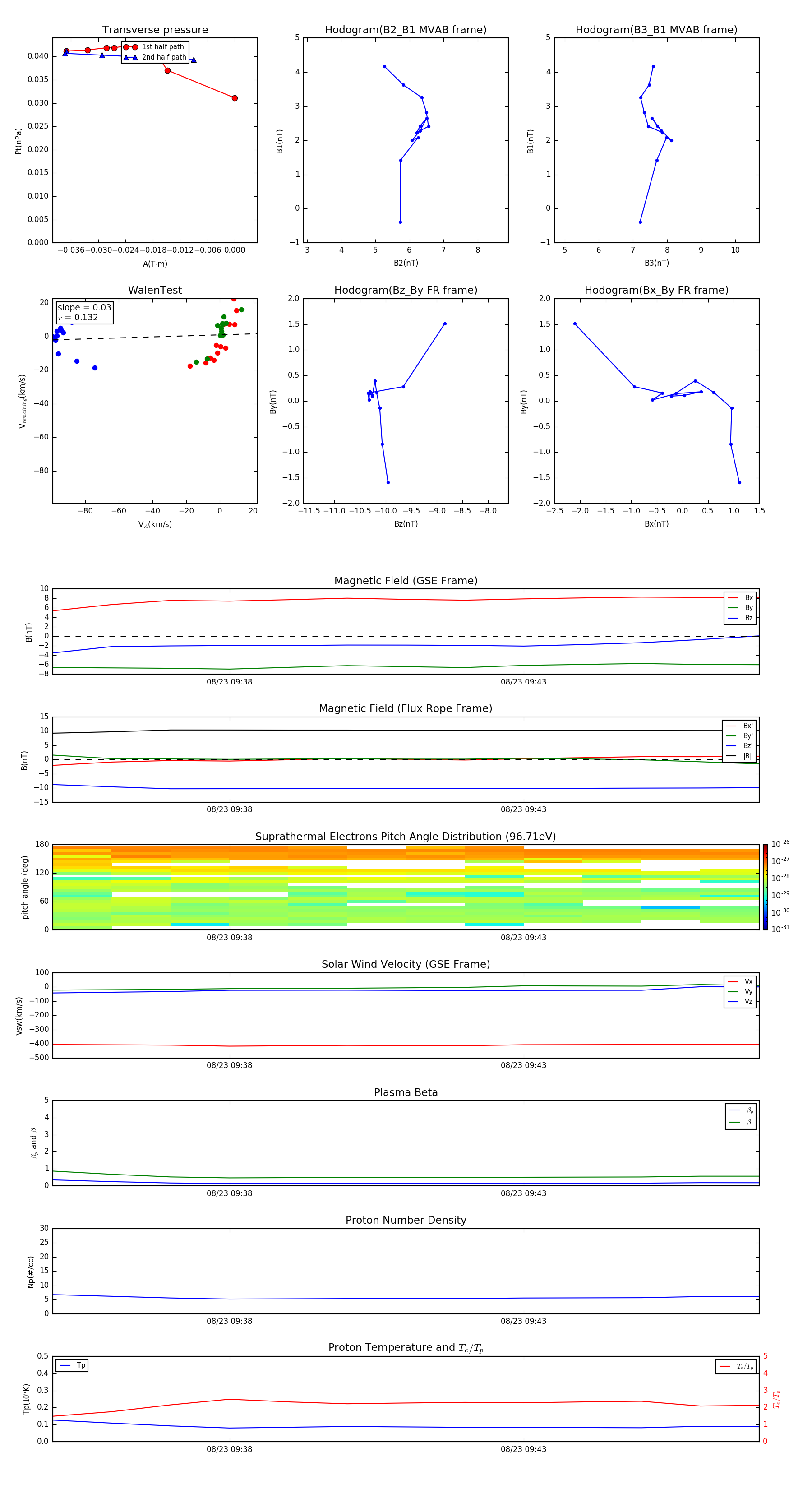
Flux Rope in 2011

Flux Rope Event 2011-08-23 09:35 ~ 2011-08-23 09:47 (13 minutes)


plot