HOME   LIST
‹–   –›

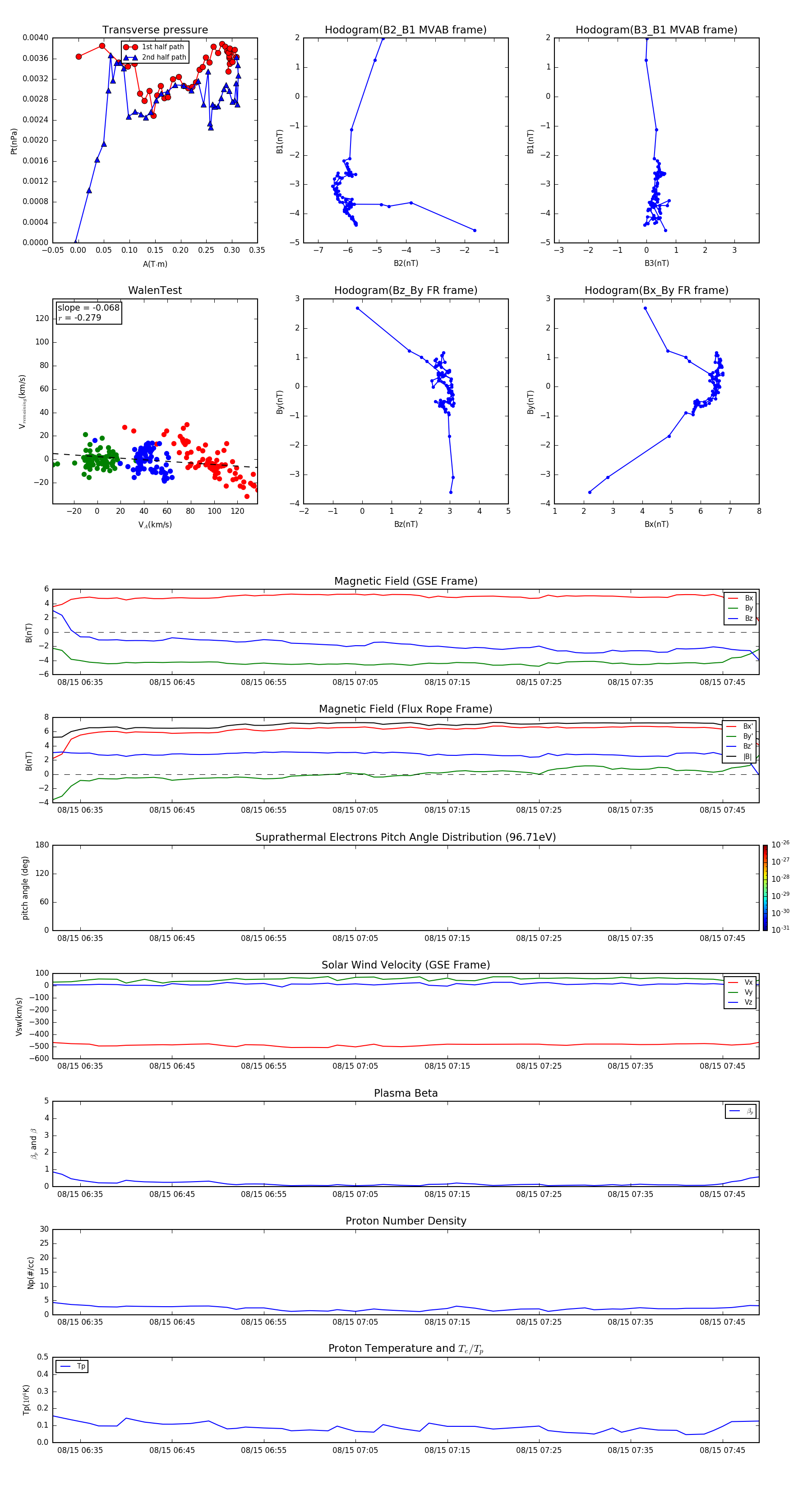
Flux Rope in 2011

Flux Rope Event 2011-08-15 06:32 ~ 2011-08-15 07:49 (78 minutes)


plot