HOME   LIST
‹–   –›

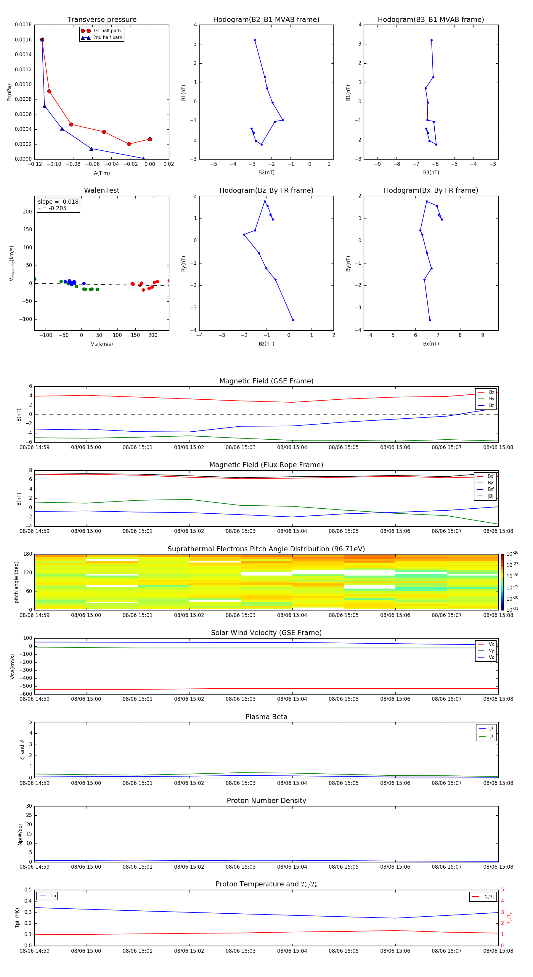
Flux Rope in 2011

Flux Rope Event 2011-08-06 14:59 ~ 2011-08-06 15:08 (10 minutes)


plot