HOME   LIST
‹–   –›

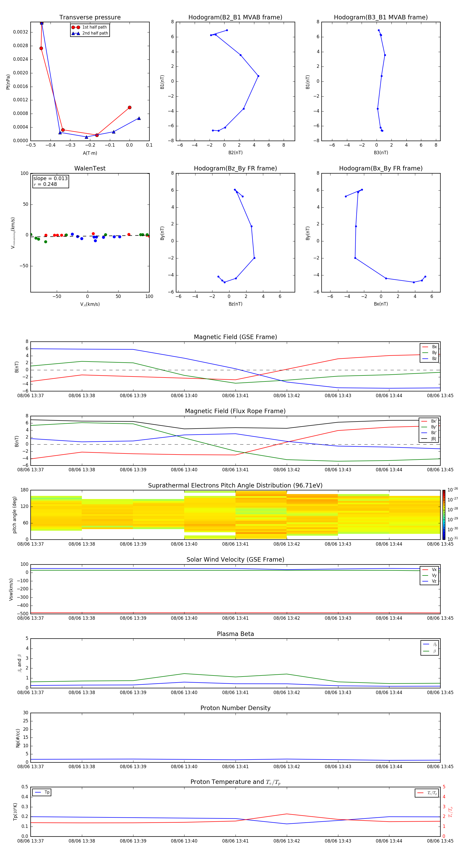
Flux Rope in 2011

Flux Rope Event 2011-08-06 13:37 ~ 2011-08-06 13:45 (9 minutes)


plot