HOME   LIST
‹–   –›

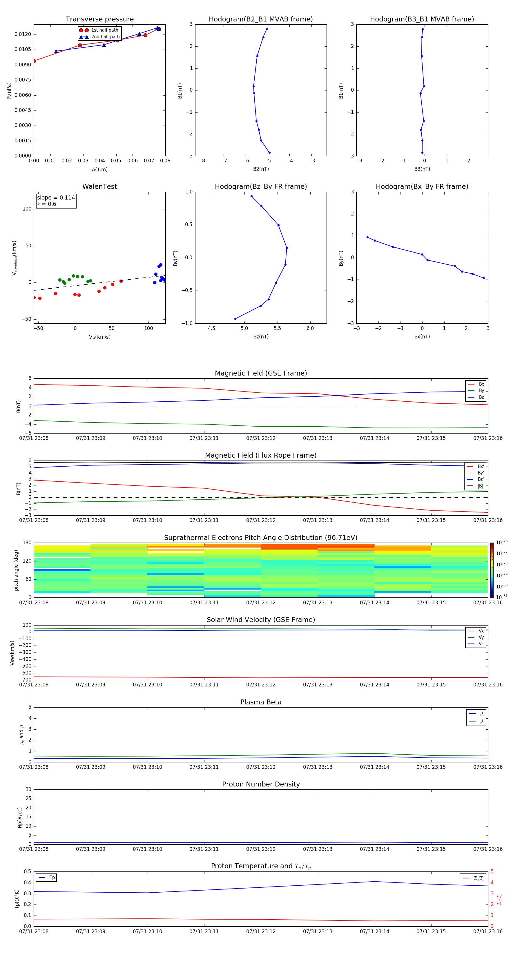
Flux Rope in 2011

Flux Rope Event 2011-07-31 23:08 ~ 2011-07-31 23:16 (9 minutes)


plot