HOME   LIST
‹–   –›

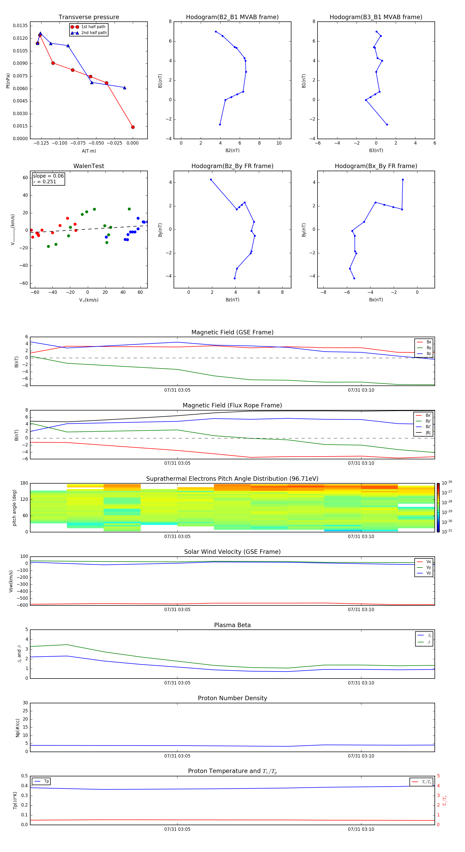
Flux Rope in 2011

Flux Rope Event 2011-07-31 03:01 ~ 2011-07-31 03:12 (12 minutes)


plot