HOME   LIST
‹–   –›

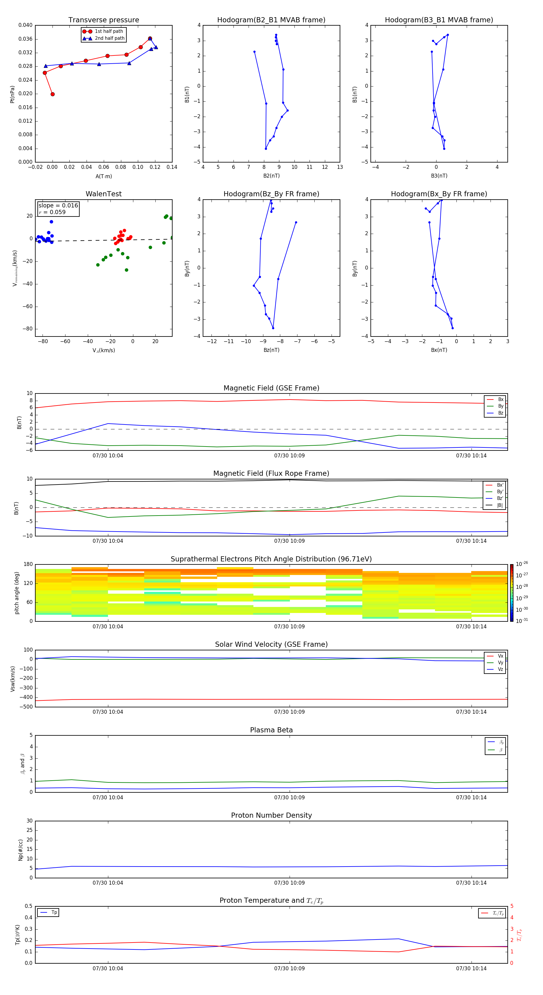
Flux Rope in 2011

Flux Rope Event 2011-07-30 10:02 ~ 2011-07-30 10:15 (14 minutes)


plot